河北雄安人力资源服务有限公司(以下简称雄安人力公司)根据生态建设公司水利设施的运营管理工作需要,现面向社会公开招聘从事水利泵站运营相关工作人员。本次招聘人员将进入白洋淀引黄泵站和截洪渠二期泵站工作。为改善白洋淀生态环境,筑牢千年大计安全屏障,营造安全稳定的雄安新区良好环境,我们诚邀您的加入!
招聘原则
坚持德才兼备、以德为先、五湖四海、任人唯贤的用人标准,坚持公开、平等、竞争、择优的用人原则。
招聘岗位
招聘人数10人
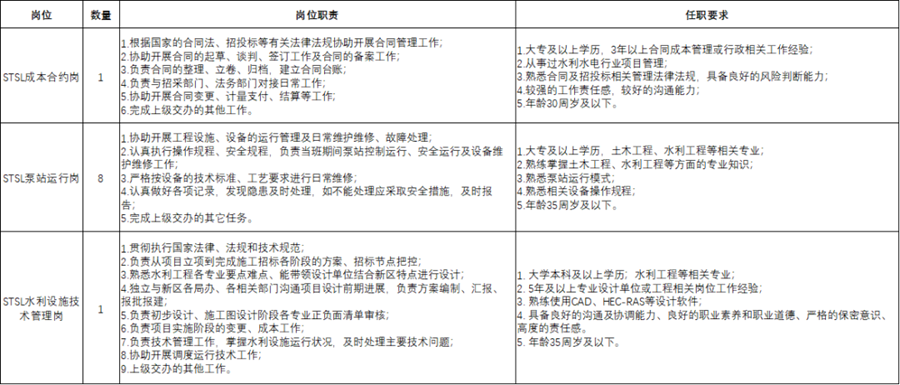
招聘岗位及岗位要求详见附件或招聘报名页面。

报名时间及方式
1.报名截止时间:自公告发布之日起至招满为止。
2.报名方式:本次招聘报名仅接受网上报名。应聘人员登录雄才网(网址:https://www.ixahr.com/)进行报名。
人员管理及有关待遇
聘用人员与雄安人力公司签订劳动合同,办理手续后安排到相应岗位工作。
注意事项
1.应聘人员须同时附件提交身份信息、毕业证书、岗位要求的资格证书等相关证明材料。
2.应聘人员应对本人填报、提供信息的真实性、准确性、完整性负责;提供虚假信息者,一经发现,取消应聘资格。
3.应聘人员投递简历时只可选择该甲方公司其中一个岗位,不可重复投递。
4.招聘有关信息将通过短信、电话或邮件等方式通知,招聘各环节未通过人员不再另行通知。请应聘者确保填报的手机号码、邮箱等联系方式准确无误,并保持通讯畅通。
5.招聘不收取任何费用,不举办或委托任何机构开展相关辅导培训。
报名咨询
1.咨询电话:0312-5619956、0312-5619961
2.咨询时间:9:00-12:00,14:00-17:30(工作日)
报名入口:(请复制以下网址到浏览器中查看) https://www.ixahr.com/index.php?m=&c=jobs&a=com_show&id=195
河北雄安人力资源服务有限公司
2022年11月18日












