河北雄安新区党工委管委会党政办公室关于印发《河北雄安新区旅游高质量发展“十四五”规划》的通知
雄安办字〔2022〕39号
雄县、容城、安新县人民政府,新区各部门,雄安集团:
《河北雄安新区旅游高质量发展“十四五”规划》已经新区管委会同意,现印发给你们,请结合实际认真贯彻落实。
河北雄安新区党工委管委会党政办公室
2022年7月13日
(此件公开发布)
河北雄安新区旅游高质量发展“十四五”规划
“十四五”时期是我国全面建成小康社会、实现第一个百年奋斗目标之后,乘势而上开启全面建设社会主义现代化国家新征程、向第二个百年奋斗目标进军的第一个五年,是雄安新区大规模开发建设和承接北京非首都功能疏解的关键五年。为加快推动雄安新区旅游业高质量发展、实现产业转型升级和跨越发展,依据国务院《“十四五”旅游业发展规划》、文化和旅游部《“十四五”文化和旅游市场发展规划》、《河北省文化和旅游发展“十四五”规划》《河北省旅游业“十四五”发展规划》以及《河北雄安新区规划纲要》《河北雄安新区总体规划(2018-2035年)》《河北雄安新区旅游发展专项规划(2019-2035年)》等,制定本规划。
第一章 发展基础
一、发展现状
雄安新区自设立以来,坚持“世界眼光、国际标准、中国特色、高点定位”,紧紧围绕北京非首都功能疏解初心,各项工作有力有序有效推进。旅游业呈现稳中有进、繁荣向好的态势,在旅游资源开发、旅游产业发展、旅游基础设施和公共服务水平、旅游市场秩序、人才队伍建设、文旅资源普查等方面取得重要阶段性成效,为推动“十四五”旅游高质量发展打下了坚实基础。雄安画卷徐徐铺展,千年大计谱写新篇。
旅游规模不断扩大,城市吸引力有效彰显。自雄安新区设立以来,特别是新区规划纲要公布以后,大量政府、社会机构、商务参观访问考察团呈激增态势,游客接待量从2015年的234.92万人次,提高到2019年的556.46万人次,年均增长约24.06%;旅游总收入从2015年的10.23亿元,提升至2019年的约34亿元,年均增长约35.02%。成功举办了河北国际工业设计周、雄安马拉松、环白洋淀国际自行车赛、雄州文化艺术节等系列活动,多维度展示新区创新活力风尚,新区城市吸引力和关注度明显提升。
景观质量显著提升,新兴业态逐步丰富。“十三五”期间,白洋淀景区旅游码头提升改造,景观质量显著提升;新建雄安市民服务中心、雄安商务服务中心会展中心、容东智慧体验中心、雄安郊野公园、悦容公园、府河河口湿地公园、唐河河口湿地公园、孝义河河口湿地公园、白洋淀不夜城旅游度假休闲综合体、罗萨漫生活街区等主客共享旅游休闲新去处,旅游吸引力不断增强。截至2020年年底,雄安新区拥有旅游景区(点)共4处,包括白洋淀景区(5A)、保府酒文化园(3A)、宋辽边关地道(2A)、鄚州大庙;乡村旅游重点村共4处,包括雄县张岗乡王村(全国乡村旅游重点村)、黄湾村、胡各庄村、王家寨村(河北省乡村旅游重点村)。
智慧旅游创新发展,服务设施提质升级。“十三五”期间,初步搭建了雄安新区全域旅游智慧平台,系统梳理新区文旅资源,基本实现旅游智慧化管理和服务;加快旅游厕所等基础服务设施改扩建、新建工作,推进白洋淀景区游客服务中心提质升级。截至2020年年底,新区共有游客服务中心3处,A级以上旅游厕所共32座。
市场管理逐步规范,人才培养持续推进。集中开展旅游市场秩序综合治理专项行动,开展文旅业各类督导检查,市场管理逐渐规范;举办文化和旅游投融资培训班、文创和非遗人才高级研修班,积极组织文旅系统工作人员、旅游景区管理人员、导游等参加各类培训活动。截至2020年年底,建设非遗扶贫工坊5个,非遗技能大师工作室5个,认定研学旅行基地(试点)8处,现有星级酒店4家,旅行社36家,演出经营场所经营单位8家,文艺表演团体28家。
资源普查有序开展。开展文物、非物质文化遗产和乡愁资源普查工作,形成了《雄安新区文物调查专题报告》《雄安新区非物质文化遗产普查报告》《河北雄安新区“记得住乡愁”专项规划(2020-2035年)》等成果。
二、存在问题
新区设立时间短,旅游业基础薄弱,仍处于初级发展阶段,存在以下四方面突出问题:
一是白洋淀景区引领示范作用未充分展现。作为国内首批5A级旅游景区,产品和业态更新速度较慢,运营管理相对落后,未形成品牌效应,对旅游消费、就业创业、居民收入等带动效应不明显。同时白洋淀作为国家重点生态湿地,生态治理与修复仍面临着较为艰巨的任务,景区环境承载力和游客承载量有限。
二是旅游产品有效供给不足。新区现有旅游产品整体竞争力弱,产业体系不完善,距离满足人民对美好生活的新期待还有一定差距,旅游需求尚未充分释放,旅游业供给侧结构性改革任务依然较重,缺少满足市民游客日常休闲游憩需求的消费场景及展示新区建设成就的旅游项目。
三是要素支撑亟待完善。新区住宿、餐饮、购物等产业要素的配套程度不高,缺少满足多元化市场需求的度假酒店、精品民宿、美食街、文创街、文旅商综合体等产品业态,旅游及相关行业的整体服务水平和质量有待提高。
四是市场活力有待加强。尚未组建新区级大型旅游集团,中小企业规模有限,多元化发展动力不足,投融资等企业服务支撑体系有待健全。“旅游+”等特色市场主体培育仍需加强,旅游创新动能尚显不足,治理能力和水平需进一步提升,竞争力和影响力需进一步强化。
三、面临形势
“十四五”时期我国将全面进入大众旅游时代,旅游业发展仍处于重要战略机遇期,但机遇和挑战都有新的发展变化。
进入新发展阶段,旅游业面临高质量发展的新要求。新冠肺炎疫情常态化防控正加快推动世界旅游发展趋势、发展格局变化。全面建成小康社会后,人民群众旅游消费需求从低层次向高品质和多样化转变,由注重观光向兼顾观光与休闲度假转变。大众旅游出行和消费偏好发生深刻变化,线上线下旅游产品和服务加速融合。
目前,我国经济已由高速增长阶段转向高质量发展阶段,正在形成以国内大循环为主体、国内国际双循环相互促进的新发展格局。旅游产业面临国内消费升级、出境消费回流叠加,消费大众化、需求品质化、产业现代化成为旅游发展新趋势。市场需求变化推动新业态、新功能、新商业模式的出现,为旅游发展提供重要助力。京津冀协同发展、大运河文化带、长城国家文化公园建设等一系列重大战略叠加,拓展京津冀交通、生态、产业等重点领域合作,有效促进雄安新区与京津冀地区的旅游产业协同发展。
从河北省看,全省正处于历史性窗口期和战略性机遇期。“十四五”时期是新时代全面建设经济强省、美丽河北的关键时期,也是推动旅游高质量发展、加快实现旅游强省跨越发展的五年,旅游业对经济转型的综合推动潜力将得到更大释放。
从新区看,“加快形成新形象、加快建设新功能、加快发展新产业、加快聚集新人才、加快构建新机制”的“五新”目标,为旅游高质量发展提出了新的要求和指引。雄安新区建设正在加快形成绿色优质的生态环境、健康休闲的生活方式、高新高端的产业布局、智慧便捷的公共服务体系,为新区旅游高质量发展提供了必备条件。
综合判断,“十四五”时期,雄安新区处于建设高水平社会主义现代化城市的关键时期。雄安旅游业的发展,将发挥综合效应、带动效应、辐射效应,发挥为民、富民、利民、乐民的积极作用,发展成果为百姓共享,成为具有显著时代特征的幸福产业,不断提升旅游业现代化、集约化、品质化、国际化水平,推动雄安新区建设宜居宜业宜游的高水平社会主义现代化城市。
第二章 总体要求
一、指导思想
高举中国特色社会主义伟大旗帜,深入学习贯彻习近平总书记关于雄安新区规划建设系列重要讲话和指示批示精神,全面贯彻党的十九大和十九届历次全会精神,坚持以习近平新时代中国特色社会主义思想为指导,坚持稳中求进工作总基调,立足新发展阶段,完整、准确、全面贯彻新发展理念,服务和融入新发展格局,统筹发展和安全,着眼建设北京非首都功能疏解集中承载地,以推动旅游业高质量发展为主题,以深化供给侧结构性改革为主线,以满足人民日益增长的美好生活需要为根本目的,紧紧围绕打造“妙不可言、心向往之”的典范城市、新时代高质量发展的全国样板和旅游创新发展示范区,以推动实现“五新”目标为抓手,塑造旅游空间新格局、优化旅游产品新供给、提升公共服务新水平、彰显创新雄安新魅力、规范旅游市场新秩序、构建人才培养新机制,以旅游发展助力提升雄安新区城市能级和核心竞争力,为雄安建设京津冀有重要影响力的国际旅游目的地和世界旅游创新城市打好基础,为在旅游领域打造高质量发展的全国样板展现雄安作为。
二、基本原则
(一)坚持服务疏解,协同发展
紧紧围绕“疏解北京非首都功能”首要任务,对接京津冀协同发展战略需求,服务非首都功能疏解,创造良好游憩环境,增强疏解人员的舒适感、认同感、自豪感;坚持错位发展,积极引导和疏解首都旅游增量;对接新区住宿餐饮、观光休闲、商务会展、文创科技等旅游服务需要,吸纳优质旅游从业人员。
(二)坚持生态优先,绿色发展
贯彻落实习近平生态文明思想,服务新区生态城市布局和天蓝、地绿、水清美丽家园建设,助力新区自然生态优势转化为旅游发展优势;实行最严格的生态环境保护制度,科学设置旅游功能区,控制开发强度,倡导文明、绿色的生活方式和消费模式,有效保护淀水林田湖草等自然资源,打造生态友好型旅游目的地和旅游可持续发展的全国样板。
(三)坚持质量第一,创新发展
立足“雄安质量”,践行新发展理念,构建门类丰富、品质优秀、服务一流的旅游供给体系;强化标准引领,建立与国际接轨的旅游高质量标准体系;以科技创新加快推进旅游发展理念创新、业态创新、服务创新、模式创新、管理方式创新,提升旅游发展效率,增强发展“韧性”。坚持以文塑旅、以旅彰文,推动文化和旅游深度融合、创新发展,形成优势叠加、双生共赢的良好局面。
(四)坚持以人为本,服务民生
坚持以人民为中心的发展思想,坚持旅游业发展成果要为百姓共享,充分发挥为民、富民、利民、乐民的积极作用,强化需求导向,主动适应消费升级和大众旅游时代的新要求,培育更多品质化、差异化、个性化旅游产品,构建便捷、高效、精细的旅游服务体系,营造更加安心、放心、舒心的旅游市场环境,更好地发挥旅游改善城市环境、带动创业就业、提升生活品质的积极作用,推动旅游发展成果惠及人民群众。
(五)坚持深化改革,现代治理
突出目标导向和问题导向,努力破除制约雄安新区旅游发展的瓶颈与障碍,推进旅游业供给侧结构性改革,创新完善土地利用、财政金融及新业态政策支撑;推进依法治旅进程,搭建旅游产业投融资平台,创新景区管理体制机制及开发运营模式。系统性变革治理理念、机制、工具、手段,努力实现旅游治理体系和治理能力现代化。
三、基本要求
实力更强。保持旅游经济中高速增长,旅游产业要素和各类市场主体的规模素质大幅提升,逐年提高旅游业在国民经济主要指标中的比重。至2025年,实现旅游接待总人数500万人次,年均增长约13%;旅游总收入突破32.5亿元。
结构更优。产品体系更加合理,区域发展更加均衡,休闲度假功能明显增强,以互联网为重点的创新驱动对提升旅游业质量效益的贡献率明显提高。到2025年,旅游人均消费达到650元,旅游购物、文化娱乐等在旅游总消费中的比重不断增加,过夜游客比重达40%。
品质更好。旅游环境更美、安全保障更完善、公共服务更便捷、市场秩序更规范、文明旅游氛围更浓厚,绿色发展共建共享理念深入实施,雄安旅游品牌美誉度、影响力、竞争力不断增强,人与人、人与自然、人与社会更加和谐,实现经济效益、社会效益、生态效益相互促进、共同提升。
作用更大。旅游业的综合带动能力更强,旅游及相关产业对GDP的综合贡献率逐年提高。旅游业的社会功能更加突出,旅游直接和间接就业总人数增加明显,对新区就业的综合贡献率达到5%以上。全民共享旅游发展成果,人民群众的获得感和幸福感显著增强。
四、发展目标
“十四五”时期是雄安新区大规模开发建设和承接北京非首都功能疏解的关键五年,是新区旅游业夯实基础、进一步明确方向、提质增效的升级蓄力期。新区设立前,三县经济发展水平、城市建设水平较低,旅游业基础较为薄弱,“十四五”期间应紧扣服务北京非首都功能疏解首要任务,保障和服务雄安新区规划建设大局,在“补短板”“展形象”“强开放”等方面精准发力,提升旅游业对城市发展的贡献值。到2025年,旅游业有效服务新区承接非首都功能疏解任务,以“未来之城”为引领的城市旅游成为核心吸引力,文旅融合的示范引领作用初步彰显,旅游品牌体系初步搭建,雄安新区城市品牌影响力有效提升,旅游经济总量和综合实力进一步提升,初步建成未来城市体验示范样板、国内知名的生态旅游目的地、京津冀国际旅游新门户。为此,“十四五”期间重点聚焦以下四方面工作:一是补短板。在旅游基础设施及“食住行游购娱”等要素配套等方面补短板、做提升,优化旅游产品供给,提升旅游消费服务,增强市场主体活力,初步建立现代旅游治理体系;二是展形象。聚焦“一城、一淀、一门户、三县支撑、廊道成网”,初步构建旅游空间布局,塑造特色鲜明的新区旅游目的地形象;三是强开放。在旅游领域主动融入“一带一路”建设、主动服务北京国际交往中心功能、加强与京津冀其他地区、长三角、珠三角等地在文化和旅游方面的交流合作,培育一批常态化的国际会议、国际产品博览会、高峰论坛和重大赛事,建成国家旅游开放合作的枢纽。
到2035年,立足新区基本建成高水平社会主义现代化城市、城市功能趋于完善、有效承接北京非首都功能、对外开放水平和国际影响力不断提高、“雄安质量”引领全国高质量发展作用明显,成为现代化经济体系的新引擎等规划建设目标,旅游业服务非首都功能疏解和京津冀协同发展成效显著;“双核引领、五团支撑、多点集聚、廊道串联”的全域旅游发展格局基本形成;构建起绿色生态、创新驱动、协调发展、开放发展的现代旅游产业体系;率先在旅游领域打造成“雄安质量”全国样板;基本建成京津冀初具影响力的国际旅游目的地和世界知名旅游城市。
第三章 塑造旅游空间新格局
结合新区规划建设时序、北京非首都功能疏解进度以及生态资源、文化脉络、交通体系、产业布局特征,到2025年,初步形成“一城、一淀、一门户、三县支撑、廊道成网”的旅游空间格局。
一、建构新区旅游新地标
打造“一城”。以启动区、容东片区、容西片区、雄东片区等新建片区为载体,打造可阅读的创新城市建设样板区。启动区围绕“双谷多节点”,打造“未来城市”体验核心承载区。在启动区中部,结合地形地貌,利用现有坑塘,形成中央绿谷和东部溪谷交汇的“双谷”生态廊道,打造坑塘综合公园、环金融岛综合公园、生态堤公园等重要景观和游憩节点。依托初步建成的中央绿谷沿线金融岛、总部区、科学园、大学园、互联网产业园等重要节点,有机融入公务参访、科创体验、商务会展、研学教育等特色业态,形成以世界级地标建筑、高端高新产业项目、先进管理理念为核心吸引的国际化、生态化、智能化的旅居共享空间。容东片区围绕“一园两中心”,形成新区会客厅。持续推进金湖公园建设,联动悦容公园及周边河湖水系,整合生态、游憩、文化、科普、景观、应急避难等综合功能,布局美术馆、图书馆、演艺中心、容东智慧体验中心、酒店以及商业街等滨水商业和文化休闲场所。依托雄安商务服务中心会展中心、国际酒店等设施的基本建成和投用,承办大规模、高标准的国际会议,发挥大型会议会展对旅游的宣传和服务功能。强化雄安市民服务中心作为新区智慧城市和绿色城市地标性建筑的科普示范功能,配套建设游客服务中心,承担商务接待、参观考察以及旅游信息咨询、旅游换乘等综合集散功能。容西片区,与容城县城、容东片区、起步区等协同发展,有效服务搬迁安居,通过容西公共中心、生态创新街区、数字创意街区、智慧健康街区、生态智能园、慢行生活环等项目,推进生态智能、高端服务、绿色休闲等功能板块与旅游产业的融合发展,打造以生活居住功能为主的宜居宜业综合城区、生态智能创新城区。依托容东、容西片区规划建设的风情街区,引入北京老字号、京津冀非遗文创等业态,打造展示中国传统文化的城市休闲游憩体验空间。雄东片区,有效保障高铁枢纽周边居民的搬迁安居,依托雄州厚重的历史文化底蕴和优越的区位条件,积极承接文化创意产业和北京优质科技资源,促进传统文化、现代科技资源与旅游产业的融合,构建绿色生态的人居环境,打造古今交融的文化城区、城绿相间的园林城区、产城融合的创新城区,引领雄县组团和淀东片区发展。
提升“一淀”。以白洋淀景区为核心,辐射环淀区域,创新淀区管理体制机制,以淀泊观光为基础,以生态休闲湿地修复展示为示范,以红色革命教育为亮点,遵循《白洋淀生态环境治理和保护规划(2018-2035年)》的保护要求,在不影响白洋淀水质的前提下,全面升级现有5A级旅游景区的品质;环淀地区结合淀边村、温泉城的改造提升,因地制宜、精准打造一批生态研学、水乡度假、温泉康疗、体育运动等新业态。创新湖泊资源保护利用模式,打造白洋淀生态旅游示范区。
塑造“一门户”。以雄安站枢纽为载体,强化站城一体,探索构建京津冀旅游新门户和国际商务会展旅游示范区。强化门户空间景观营造,围绕新月公园、玉带公园等蓝绿空间,结合雄安站与两侧城市标志性建筑节点,打造功能多元、错落有致、充满活力的标志性空间,彰显雄安旅游“第一印象”。充分利用雄安站的能级带动,合理布局和建设高端会议会展场馆和国际型酒店群等配套设施,引进和培育专业会展服务企业,举办有世界影响力的国际会议和高端论坛,打造国际商务会展旅游示范区。
二、提升三县县城旅游新形象
优化雄县、容城、安新县城的生产、生态、生活“三生空间”,合理布局并高品质打造休闲游憩系统,培育一批休闲街区、城市公园、文化场馆等休闲体验业态,增强有效供给、升级旅游消费、强化宜游品质,进一步提升旅游服务能级。
雄县县城突出文化旅游、温泉康养、科技旅游的主题,打造古今交融的华北历史名城、温泉康养暖城、宜居宜业宜游绿城和独具特色的国家文化科技旅游示范基地。恢复雄州古城历史格局,修复历史街巷,保护利用宋辽边关地道等历史遗存,彰显人文气息和古城韵味;承接和融合发展文化创意等高端创新产业,打造古今交融、创新发展的华北历史名城。科学合理开发利用地热资源,发展以温泉康养为核心的休闲度假、娱乐游憩等产业;建设蓝绿交融的生态空间,塑造特色景观节点,打造绿色低碳、洁净优美的康养暖城。加快县城更新改造,优化空间和功能布局,合理确定建设规模,修复大清河生态环境,提高公共服务水平,提升城市功能和品质,营造良好的人居环境,促进产城融合,打造林水绕城、开放创新的宜居宜业宜游绿城。依托雄安智绘未来科技园区,创新培育科技研学、科创体验旅游产品,打造国家文化科技旅游示范基地。
容城县城紧抓雄安城市建设的窗口期,与起步区、容东片区、容西片区一体化发展,促进本地原有产业与数字创意产业的深度融合,成为新区城市乡愁追忆地和创意设计旅游集聚区。引入工业设计、数字创意等高新产业,推进服装特色产业和创新设计深度融合,谋划建设时尚展示中心,发展品牌发布、时尚设计、高端定制等产业;依托雄安新区未来工业设计研究院,持续举办河北国际工业设计周等活动,推进容城成为“全球设计·雄安发布”的世界设计风向标。有序更新传统街区,推进津海大街、罗萨慢生活大街、奥威路街区改造提升,在县城中心地区形成约2平方公里的历史人文商业休闲区;结合中心公园,融入“三贤文化”“容城八景”等历史文化元素,形成“点—线—面”结合的城市乡愁展示窗、多元融合的游憩体验网络。
安新县城聚焦中华风范、淀泊风光,充分利用安新古城文化和北方水乡特色,创新引入传媒、动漫、工艺设计、视觉艺术等文化创意产业,打造以休闲旅游、文化创意为先导的休闲度假旅游目的地。统筹推进临淀区域整体开发,开展古城修复,保护古城墙和燕长城遗址,贯通护城河,再现城淀和谐的历史空间格局,融入文化集市、精品酒店等体验业态,打造古城文化旅游区;结合东部临淀空间,有序导入数字游戏、数字艺术、数字影视、现代传媒等产业,推动旅游与文化创意、数字科技融合发展,推动虚拟旅游展示等新模式创新发展,打造数字创意旅游区;在安新古城西翼,依托临淀区域布局康养、运动、娱乐等功能多样化旅游休闲产品,打造康养度假旅游区。以白洋淀不夜城为重点,持续推进旧城微更新工程,打造一批休闲街区、夜游景区、城市公园、旅游风景道等主客共享游憩新空间。
三、塑造人文生态旅游新走廊
廊道成网是贯穿雄安、盘活全域旅游资源的重要文化生态走廊。系统梳理新区大运河文化带、燕南长城、宋辽边关地道三大带状文化遗产,谋划建设国家文化公园,“十四五”期间重点打造新区大运河文化旅游带,实现赵王新河雄安新区段部分河段通航。探索白沟引河、萍河、大清河、南拒马河等河流空间,环淀绿化带、环起步区绿化带等绿地空间与旅游融合开发的新路径,开发水路、陆路等游览方式,打造公园、驿站、绿道相互交织的休闲旅游带。
四、培育畅游新区精品线路
“十四五”时期,针对到访雄安的政务商务人群谋划打造展示新区高质量发展全国样板的“未来之城”参访精品游线;针对外地大众游客,谋划打造“魅力雄安”大众观光体验游线。
“未来之城”商务参访精品游线展现雄安科技创新、高端高新产业发展、生态文明建设等发展经验与成就,涵盖启动区综合服务中心、雄安市民服务中心规划展览馆、雄安•容东智慧体验中心、雄安商务服务中心、雄安城市计算(超算云)中心、雄安智绘未来科技园、中央绿谷、白洋淀生态科技馆等。
“魅力雄安”大众观光体验游线展示新区文旅特色项目,串联以白洋淀景区、宋辽边关地道遗址等为代表的传统景区,以郊野公园、悦容公园为代表的新区主客共享游憩空间,以历史文化遗址遗迹、古城古镇古村、红色文化遗址等为代表的雄安记忆空间,以雄安商务服务中心会展中心、雄安设计中心等为载体的展陈展览空间,以及随着新区建设逐步引入的科幻类、电竞类、现代农业类、体育运动类、文旅商综合体类等创新文旅项目。
第四章 优化旅游产品新供给
服务新区规划建设要求,瞄准未来旅游市场需求,挖掘新区优质资源,坚持中国元素、雄安特色,创新城市旅游、做强生态旅游、做精文化旅游、做优乡村旅游,引导发展标杆性旅游项目,培育一批旅游新业态,构建具有国际影响力的旅游产品体系。
一、创新城市旅游,彰显未来城市的雄安魅力
落实“城市+旅游”理念,推动城市功能的旅游化改造,培育城市无处不游的休闲游憩系统和旅游无处不在的公共服务系统,建设“处处是景、时时宜游、人人均享”的旅居生活空间。
(一)打造一批文旅赋能的城市新地标
整合雄安新区精品文化场馆及公共空间,打造等级高、活力强的文旅新地标,形成雄安新区“必游”“必看”的旅游精品。瞄准新区非首都功能疏解、高端高新产业落户,推动容东片区依托雄安商务服务中心、雄安国际酒店等城市标志性建筑群,融入商务办公、会议会展、文化博览、综合服务等功能,构建功能复合的都市旅游集聚区,成为雄安城市会客厅。发挥雄安站的交通枢纽优势,吸引优质创新要素资源聚集,布局交通引领的活力商业、科技创新、现代金融、文化娱乐等城市功能,建设高质量对外开放的新门户。
(二)孵化一批数字科创的旅游新节点
依托新区数字智能城市建设和国际领先智能产业创新体系,推动雄安旅游与数字经济、信息技术、人工智能等产业融合发展,推进旅游科技应用的创新研发,丰富和优化旅游产品和服务供给,探索文旅产业呈现方式和体验模式创新,力争在旅游数字化、信息化、智能化等方面取得新突破。加快推进雄安智绘未来科技园区、中关村科技园雄安园区、雄安城市计算(超算云)中心等建设,合理预留旅游研学体验空间,完善科普体验等旅游配套设施,打造一批文化和旅游重点实验室、国家旅游科技示范园区等科技创新示范载体。
(三)建设一批引领需求的日常休闲消费目的地
以雄安新区现有居民及创新创业人群的日常生活休闲需求为导向,建设一批夜间消费、体育旅游、周末微度假目的地,提升居民的满足感与幸福感,拉动文化和旅游消费。谋划建设融合沉浸式餐厅、机器人餐厅、精品时尚购物中心、美术馆、脱口秀小剧场、沉浸式密室逃脱、剧本杀、游戏电竞等多元业态为引领的新区品质生活文旅综合体,形成新区娱乐新地标,夜游潮流引领地;培育一批具有独特韵味的“不夜商圈”“深夜美食街”“夜色景区”,推出“博物馆之夜”“美术馆之夜”“24小时书店”等夜间文旅业态,营造兼本土文化与时尚科技于一体的夜间旅游消费环境,构建特色鲜明、高附加值的夜游、夜娱、夜读、夜食、夜购、夜宿等都市夜游产品体系。打造环白洋淀自行车道、环起步区马拉松道、公园跑道等一批城市户外运动绿道;培育一批跑马大本营、智慧体育公园、电子竞技乐园等体育旅游新业态项目;开展一批以雄安马拉松、环白洋淀国际自行车赛为代表的有影响力的赛事活动。以冬奥会成功举办为契机,依托白洋淀、千年秀林等空间,在不影响生态保护的前提下,适度开展冰上运动、森林滑雪等冬季冰雪旅游体验项目。依托白洋淀、美丽乡村、郊野公园等空间,打造一批以水乡民宿、森林民宿、亲子民宿、智慧酒店、温泉度假村、共享农庄、国际露营地等为核心的近郊和乡村周末微度假旅游目的地。
(四)实践一批产旅融合的特色小城镇
聚焦新区智慧智能、高端服务、文化创意等特色小城镇,积极拓展已规划特色小城镇的旅游功能,引导建设雄安特色风情的旅游小镇,创造独特的旅游吸引核、文化引领核、产业驱动核,创新发展文化创意小镇、智慧智能小镇、国际贸易小镇等。到2025年,重点建设完成朱各庄特色小镇。
(五)创新一批特色城市旅游吸引物
梳理新区在海绵城市、数字城市、宜居城市等建设中的城市基础设施、生态治理修复工程、绿色智能交通设施、城市管理治理等方面的重点项目和标志性工程,因地制宜预留研学参访空间,拓展科普研学、政务参访等特色体验产品,展现新区未来城市的建设过程。在城市特色街区、特色建筑群及标志性工程中植入数字化可阅读导览系统,打造开放式的“未来城市展览馆”,使之成为新区旅游体验新载体、新窗口。
二、做强生态旅游,彰显生态文明的雄安样板
(一)做优“华北水乡”白洋淀国家生态旅游示范区
以恢复“华北之肾”功能、保持淀区湿地生态系统完整性为前提,科学测定景区最大承载量并严格管控,优化旅游功能分区,创新旅游产品体系,实现城淀共生共融,推动白洋淀成为展示雄安新区绿色高质量发展的典型示范。
优化功能分区。全面落实生态红线管控要求,紧密对接《白洋淀生态环境治理和保护规划(2018-2035年)》《河北雄安新区总体规划(2018-2035年)》,将白洋淀划分为核心保护区、生态观光区、游憩体验区。其中核心保护区实施最严格的生态保护和管理;生态观光区,适度开展科学研究观测、教育、游憩等活动;游憩体验区,推进村庄有序外迁,保留村庄进行生态环境改造和人口外迁,转变生产生活方式,适度发展生态旅游。
升级旅游产品。着力优化国家5A级景区现有景点,聚焦科普研学、红色教育、生态休闲等主题,推动景区业态焕新,打造高品质生态旅游景区,打响国家绿岛旅游品牌。依托生态科技馆展示白洋淀生态修复成就,讲好湖泊湿地生态治理的雄安故事,拓展国内政务参访、湿地修复科考交流及中小学生湿地生态研学等业态。将雁翎队革命精神、荷花淀文学内涵融入红色文化线路设计、展陈展示、讲解体系中,打造展陈方式创新、教育形式鲜活、教育成效显著的爱国主义教育基地。依托王家寨现有空间格局,引入精品民宿业态,打造白洋淀真情实理的新美学生活目的地。科学发展环淀旅游产品,创新培育国家营地研学旅游、人民水乡度假旅游、千里绿堤户外休闲、万顷绿波生态观光、未来田园科创体验等新业态旅游产品,高标准建设一批精品淀中村、淀边村。畅通交通线路设计和组织管理,优化调整淀内旅游线路,依托环淀绿道及景观大道,加强水岸联动,推进环白洋淀旅游休闲产业集聚带建设。
(二)塑造“玉带珠连、亲水宜人”的河流生态旅游走廊
以河流、森林、湿地等生态资源为载体,按照“河道+绿廊+服务节点+特色镇/村”的发展模式,通过绿道串联、绿地连通,融入自然教育、生态休闲等功能,形成多条河流生态公园绿廊。加快推进府河、唐河、孝义河等河口湿地公园建设,依托新盖房水利枢纽,谋划建设水利公园,植入观光休闲、湿地研学、体育运动功能,培育一批湿地博物馆、湿地科普教育基地、观鸟基地、生态露营地,探索湿地旅游发展新模式。
(三)打造“家门口的好去处”城市公园游憩网
推动雄安千年秀林、郊野公园、唐河河谷郊野公园等的建设和提质升级,丰富教育研学、体育运动、度假康养、休闲农业等体验业态,探索森林游憩新模式;依托中央绿谷、悦容公园、金湖公园等城市公园群落建设,融入科技、人文等要素,营造养老消费、教育消费、文娱消费、数字消费、体育消费等新消费场景,打造凸显体验特质、智慧智能、跨界融合的新兴消费空间;依托城市口袋公园建设,突出“微旅游、慢生活”主题,嵌入体育运动、亲子娱乐等功能,全力打造“主客共享”品质生活目的地。依托千年秀林、郊野公园、城市公园等,鼓励发展低碳研学旅游,开展生态系统碳汇试点,助力新区打造生态文明典范城市。
三、做精文化旅游,彰显文旅融合的雄安示范
坚持以文塑旅、以旅彰文,加大新区历史文化和红色文化旅游产品供给力度,培育文旅融合新业态,促进优势互补、形成发展合力,全面推进文化和旅游高质量发展。
(一)建设底蕴深厚的历史文化旅游集群
充分挖掘和保护性利用遗址文化、边关文化、古城文化、运河文化、长城文化等文化资源,打造一批博物馆、文化馆、遗址公园等,利用云直播、短视频、全景展示等创新展示方式讲好文物故事,推出主题性、品牌化旅游产品与线路。推进南阳遗址重大考古研究工程,打造考古遗址公园;推动宋辽边关地道景区提质升级;充分挖掘容城卧牛古城、安新古城、雄州古城等历史空间的文化积淀和情感记忆,拓展有历史原真性、有情感共鸣的文化旅游空间;保护和挖掘燕南长城及大运河文化,鼓励建设博物馆、文化馆,远期谋划建设长城国家文化公园、大运河国家文化公园。
(二)推出传承经典的红色文化旅游景区
深入挖掘白洋淀革命历史和红色文化资源,加强“荷花淀派”文学研究,弘扬以“雁翎队”为代表的红色革命文化,做好红色文化遗存挂牌立碑工作。积极参与红色文化主题旅游景区景点和精品线路评选、全国红色旅游创意产品和红色旅游演艺作品创新成果征集展示活动、全国红色故事讲解员大赛、中国红色旅游博览会等活动,提升全国影响力。推动红色旅游与乡村旅游、研学旅游、生态旅游相结合,重点提升白洋淀雁翎队纪念馆、北冯村红色星火党建研学营等红色旅游项目,以“红色旅游+”推动多元业态融合发展,促进群众就业增收,更好服务乡村振兴,使新区成为京津冀地区开展党性教育、爱国主义和革命传统教育、国防教育的重要载体。
(三)打造独特创意的文旅产业体验集群
提升旅游的文化内涵。利用大型场馆、特色街区和公园绿地等优质空间,深入挖掘地域文化特色,创新打造一批融合艺术展览、文化沙龙、轻食餐饮等服务的城市书房、文化驿站、艺术展馆,营造“小而美”的新型城乡文化旅游空间。依托新区文物资源创新旅游产品、提升旅游品位,在旅游设施、旅游服务中增加文化元素,打造独具魅力的优秀文化旅游体验。
以旅游促进文化传播。推动启动区科技创新博物馆、高教园区图书馆、体育馆、文化艺术交流中心、艺术画廊等重大公共文化设施建设,植入旅游文化体验产品,打造宜游、宜乐、宜购、宜学的文化旅游新窗口以及展现新区建设发展精神风貌的公共空间。适当拓展基层综合性文化服务中心旅游咨询、文创商品售卖等功能,培育主客共享的文化和旅游生活空间。因地制宜建设文化礼堂、文化广场、乡村戏台、非遗传习场所等主题功能空间,面向不同群体开展阅读分享、大师课、手工艺体验等活动。
培育文旅融合新业态。通过文化可视化、文化品牌化、文化体验化、文化艺术化等特色利用方式,深挖文化载体内涵、拓展文化旅游空间,促进传统文化资源与创意设计、数字科技融合发展,延伸文化旅游产业链条。通过“文化+科技”,依托现代高新技术重点对宋辽边关地道、燕南长城遗址等文物遗存进行场景再现,打造沉浸式旅游新体验。通过“文化+创意”,推进文化创意园区化,积极承接在京文化机构在新区设立分支机构,鼓励利用工业遗存建设文旅融合型创意园区。推进文化创意节庆化,承接北京优质资源,打造和引入具有国际影响力、广泛参与度、行业标杆性的摄影节、艺术节等旅游节事盛会;推进文化创意演艺化,将文化植入文娱演艺产品,推出一批具有国际水准、形式新颖别致、具有市场价值的旅游演艺项目;推进文化创意商品化,将旅游消费与文化消费有机结合,大力发展安新芦苇画等非物质文化遗产项目与传媒、动漫、工艺设计、数字创意、视觉艺术等产业融合发展,深度开发乐器、船艺、苇编、芦苇画、面塑、剪纸、布艺、制茶等新区特色文创商品;推进文化创意IP化,探索新区文旅融合的独特IP,用原创IP讲好雄安故事,打造具有丰富文化内涵的文旅融合品牌。
四、做优乡村旅游,塑造乡村振兴的雄安模式
(一)推出“雄安记忆”特色旅游村优选旅游发展基础较好、文化底蕴深厚、生态环境优良区域,统筹规划、连片打造,聚焦白洋淀周边、“古淀梨湾”等重点区域,提高乡村旅游产品品位和档次,打造乡村振兴示范区。依托新区多个美丽乡村,坚持“一乡一业、一村一品”,以王家寨、黄湾村等为重点,打造一批特色旅游乡村。引导新区高端文化创意产业在乡村生根,围绕乡愁遗产集中片区建设一批村史博物馆、乡愁记忆中心、百工坊、非遗传习所等文化传承发展基地,促进农旅文商融合发展。通过发展乡村旅游协调推进生产、生活、生态建设,促进乡村产业振兴、乡愁文化传承、人居环境改善、村民就业致富,示范带动乡村全面振兴,争创国家乡村振兴引领区。
(二)打造“农旅融合”绿色生态农业示范区
重点围绕优质专用小麦、甘薯、精品蔬菜、道地中药材、荷叶茶等雄安特色农业产业,延伸农业产业链,加快农业与旅游、教育、文化、康养等产业深度融合,精品化打造、片区化开发、产业链带动,全面提升新区农业旅游的聚合力和知名度。依托国家农业科技创新中心、国家农业资源保护(育)中心等高端高新机构的谋划建设,推进农业研学旅游产品开发,以雄县现代农业产业园、安新县现代农业产业园等为重点,将农业链条与科技、人文、体验等深度融合,发展田园度假、农耕体验、科普研学等休闲业态和创意农业、智慧农业、都市农业、会展农业、众筹农业等功能农业,鼓励建设一批国家级田园综合体、共享农庄、市民农园、农业嘉年华等生态农业旅游精品项目。
五、做好“+旅游”,创新产旅融合的雄安路径
紧跟国际前沿技术发展趋势,促进新一代信息技术、现代生命科学和生物技术、新材料、高端现代服务业等新区重点高端高新产业和旅游产业的深度融合,构建与科技智能、医养康养、商务会展等方向相契合发展的“+旅游”新模式,打造全国乃至全球旅游产业融合创新高地。
(一)数字科技+旅游
发挥数字智能城市建设优势,推动数字文化创意和创新设计在文化旅游产品开发中的应用,采用情景体验、影视场景、游戏玩法、丰富演艺等手段活化静态文化资源。以虚拟旅游为核心,支持在线旅游、直播云游、智慧文博等新业态、新模式发展壮大,鼓励开展各类旅游在线节庆、演艺、赛事和展会,培育“云博物馆”“云非遗”“云剧场”等一批云上旅游新业态。加快白洋淀景区、宋辽边关地道遗址等数字化转型,引导电子地图、线路推荐、语音导览等智慧化服务升级,推进全息互动投影、VR/AR/MR等扩展现实、人机交互技术的创新运用,推出一批数字景区、数字街区、数字酒店等典型样板。
(二)大健康+旅游
促进体育、旅游、康养融合发展,依托医疗康养、温泉康疗、康体运动等拓展旅游服务功能。承接北京协和医院、清华大学雄安医院、国家医学中心等知名医疗机构,结合健康服务业培育、医疗健康智能应用、互联网医疗生活服务平台,搭建医旅平台,创新定制化医疗服务新模式,培育创新国际健康管理和医疗健康旅游新业态。充分发挥温泉资源优势,推进温泉旅游资源与高端医疗健康产业融合,助推温泉旅游升级。推进体育旅游创新发展,支持系列体旅融合的特色小城镇、乡村、公园等建设,以环淀自行车道等运动休闲廊道为建设重点,持续举办雄安国际马拉松、雄安环白洋淀国际自行车大赛等赛事活动,培育国际体育赛事品牌。
(三)商务会展+旅游
发挥总部经济优势,有序发展并优化提升商务会展旅游产品。建立完善会议服务机构规范,形成行业配套、产业联动、运行高效的商务会展服务体系,积极培育会展旅游产业集群。依托容东片区、高铁站片区等重点片区,建设会议会展中心、国际型酒店集群、购物旅游体验区等配套设施,培育一批具有国际竞争力的会展服务企业,形成多元会展旅游产业集群,提升国际会议承载服务能力。主动服务北京国际交往中心的功能,在人工智能、健康医疗、电子消费、工业设计等重点领域举办有世界影响力的国际会议和高端会谈,形成具有国际影响力的会议、论坛、展会等品牌。
(四)未来产业+旅游
依托新区智能城市和国际领先的未来产业体系,鼓励空天技术、人工智能、区块链、智能网联汽车、前沿材料等未来产业与旅游融合发展,定期举办以产业科普、成果展示为主题的研学活动。以人工智能产业为重点,提升旅游产业运行效率和服务质量,创新培育智能城市体验旅游产品。发挥新区智能交通先行先试的优势,以环淀绿道为基础,开发“无人驾驶”体验旅游产品。结合智能机器人产业发展,推进“人工智能+旅游”试点示范,探索智能机器人在宾馆饭店、旅游集散中心、旅游景区景点等游客集中场所的广泛应用模式。
(五)传统产业+旅游
助推传统产业制造环节外迁转移,鼓励传统企业因地制宜发展旅游,促进转型升级。深入挖掘雄安传统产业历史,加强工业遗存保护开发,推动老厂房、老厂区、老作坊等向现代旅游休闲基地、文创产业园区等功能转型。推动安新制鞋、容城服装、毛绒玩具等传统产业与创意设计产业深度融合,创新研发总部建设,推动在其研发、设计、营销、展示等环节植入教育研学功能,合理布局传统工业文化展览馆,培育一批集产学研展商旅为一体的产业创新示范基地。
第五章 提升公共服务新水平
以建设“旅游高质量创新发展样板、知名旅游城市”为目标,以“城市景观旅游化、旅游配套城市化”理念为指引,推动城市街景、城市家具、智慧系统、交通体系、标识标牌、旅游厕所、商业配套等围绕主客共享需求打造,以“七大工程”为抓手,突出“雄安质量”,进一步完善雄安新区旅游公共服务体系。
一、旅游要素水平提升工程
打造“雄安味道”餐饮体系。兼顾饮食文化传承与创新,深入挖掘雄安传统菜品,提炼“雄安名吃”系列,创建“雄安菜单”,塑造“雄安味道”美食品牌;积极引进国内外知名连锁餐饮企业,提升餐饮档次品级;深入挖掘推广农村传统特色乡土美食,重拾乡愁记忆。打造特色小吃街、休闲美食街、美食广场等一批上规模、有品质、特色鲜明的餐饮服务集聚区;大力培育文化主题餐厅、沉浸式餐厅等体验式餐饮项目,形成雄安新区本土化、科技化、体验化的美食吸引力。到2025年,培育3家知名“雄安味道”品牌店。
打造“雄安美宿”住宿体系。高水平建设以雄安国际酒店为代表的一批高端商务酒店、康养度假酒店,引入国内国际一流酒店品牌;升级改造存量星级酒店、旅游宾馆、经济型酒店等住宿设施,全面提高住宿品质。谋划建设一批文化主题酒店,结合美丽乡村和特色小镇建设,鼓励本地企业和居民利用闲置房屋发展精品民宿、主题客栈、乡村酒店等非标准住宿业态。到2025年,至少打造10家星级/星级标准酒店,形成高星级酒店、文化主题酒店、智慧酒店、精品民宿等为引领的高品质旅游酒店集群。
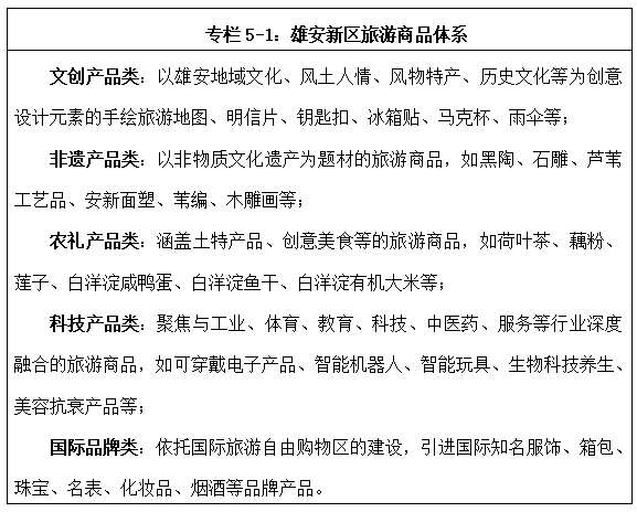
优化“雄安游礼”购物体系。加强文创和旅游商品设计,打造“雄安游礼”品牌,逐步丰富“雄安必购”旅游商品清单。在雄安高铁站、旅游集散中心、重点旅游景区等地设置旅游商品购物点,探索在河北自贸试验区建设国际旅游自由购物区。到2025年,打造1个区域级旅游购物中心,培育3条旅游休闲街区,争取4A级以上景区、旅游集散中心的特色旅游商品店实现全覆盖。

丰富“雄安妙趣”娱乐体系。立足大众旅游发展,积极开发文化演艺、游戏游艺等观赏性、时尚性、体验性强的娱乐业态,打造一批地方特色与时尚文化相结合的娱乐品牌。依托启动区、容东片区等,鼓励建设汇集文创商店、特色书店、剧场、文化娱乐场所、博物馆、美术馆等文化和旅游消费集聚区。设计打造若干主题性、特色类的演艺场所,着力打造一批紧贴时代脉搏、具有鲜明地域特色、群众喜闻乐见的文化演艺精品。鼓励启动区、雄县、容城、安新县城等结合实际,打造AR、VR体验、密室逃脱、剧本杀等沉浸式旅游体验新场景。结合城市滨水空间、郊野公园、城市公园、文化休闲广场等休闲娱乐场所,打造滨水休闲街区、风情酒吧街、文创街、美食街等,增加公共空间休闲氛围。
二、旅游交通体系构建工程
(一)外部交通
依托雄安新区建设“四纵两横”的区域轨道交通网以及“四纵三横”区域高速公路网,实现雄安新区与周边地区旅游交通一体化。加快新区与京雄高速连接区域交通建设,打造清新靓丽整洁有序的迎宾路网;鼓励和支持北京大兴国际机场、天津邮轮母港等面向新区建立旅游交通集散地,合作设置旅游咨询点,根据游客需求弹性开通至雄安新区的旅游直通车。到2025年,争取开通1条连接新区与周边城市或交通枢纽站的旅游直通车线路。
(二)内部交通
旅游集散服务体系。依托新区高铁站、城际站、客运站、高速公路服务区等交通枢纽布局,配套服务设施体系,包括游客集散、游客问询、购物场所、娱乐场所等,打造主客共享的旅游集散系统。合理设置连接景区、度假区、乡村旅游点等的旅游公交、无人驾驶旅游观光巴士、出租车、自驾车租赁、共享单车等多种交通方式的顺畅换乘和无缝衔接,解决旅游“最后一公里”问题。到2025年,结合雄安高铁站建设一级旅游集散中心;在白洋淀站、安新白洋淀码头建设二级旅游集散中心;推动雄县温泉城码头、大口子码头、雄安郊野公园等景区(点)游客集中区域打造三级旅游集散中心,初步形成三级旅游集散中心体系。
绿道风景道体系。推进区域绿道、城市绿道、社区绿道三级网络建设,形成内外衔接的绿道网络。构建高品质步行和自行车系统,建设沿白洋淀、主要水系和生态廊道的环淀绿道。推进环淀景观路建设,对新区连接旅游景区的交通廊道、生态廊道等进行旅游化改造,打造风景道体系。规范化设计绿道风景道沿途的自行车驿站、自驾车营地、游船码头等服务设施,打造集生态景观、旅游休闲、体育健身、生活通行相融合的智慧示范绿道风景道体系。
三、旅游智慧化提升工程
深入实施智能化基础设施建设,实现国家A级景区5G网络和固网宽带专线全覆盖。推进物联网感知设施建设,科学部署视频图像、监测传感、控制执行等无人化、非接触式感知终端,实现旅游要素全面人工智能物联网化。在现有旅游云数据中心基础上,继续完善智慧旅游服务平台,以及旅游产业运行监测、应急指挥、旅游业态资源采集等功能模块,切实增强旅游行业预测、风险防范和应急处置等信息和网络安全技术支撑和保障能力。充分运用电子证照赋能,实现二维码和身份证、社保卡均可在全区范围内“一码(证)畅游”。依托新区新一代信息技术产业发展,加强旅游科技创新,积极培育旅游领域科技型龙头企业,鼓励企业、高校、科研院所积极申报文化和旅游部重点实验室、国家旅游科技示范园区等,培育一批旅游行业科技创新领军专家,形成以企业为主体、市场为导向、产学研相结合、上中下游相衔接的旅游科技创新体系。
四、旅游标识系统优化工程
统筹规划在新区周边高速公路、国省干线和新区内主要道路、景区连接线沿线合理规范设置旅游交通标识牌,将旅游道路指示标牌纳入交通部门的交通标牌体系进行统筹管理,实现统一设计、制作、安装、维护。规范完善旅游景区的旅游标识设置,构建“规格一致、板式统一、布局合理、内容规范”的新区旅游交通标识体系。
五、旅游厕所建设工程
遵循“数量充足、管理有效、服务到位、卫生环保”的基本要求,进一步完善景区厕所建设规划。推动旅游厕所在城乡空间、景区内外、旅游道路沿线等区域合理布局、全域覆盖。积极探索“政府补贴+商业运营”模式,推进旅游厕所数字化建设,适时提供信息查询、线路导航、意见反馈等服务,推行“一厕一码”和旅游厕所所长制管理服务机制。将旅游厕所打造成为雄安文明旅游形象提升的重要窗口和旅游公共服务建设的重点和突破口。至2025年,新建、改扩建A级及以上旅游厕所不少于60座。
六、质量标准体系搭建工程
以服务标准化引领服务品牌化,实施旅游服务质量标杆引领计划和服务承诺制度,全面提升旅游景区、旅游饭店、旅行社、旅游购物场所、酒店、民宿等服务水平,建立优质旅游服务商名录,鼓励更多的旅游企业通过ISO9001国际质量管理体系认证。研究编制《雄安新区旅游标准体系》,实践推出适合新区高标准建设、高质量发展的旅游标准化服务体系、评价体系和保障体系,积极打造雄安新区旅游标准化示范试点单位。至2025年,编制完成旅游景区、旅游餐饮、旅游酒店、旅游购物、旅行社、导游、民宿等多领域雄安新区服务标准规范,分类精准提升新区旅游服务质量。
七、友好型旅游氛围营造工程
以旅游全民共建共享为抓手,加强旅游公益宣传教育,培养全民旅游服务意识,树立“处处都是旅游环境,人人都是旅游形象”的理念。精心组织旅游消费季、消费月等活动,推动新区公共博物馆、文化馆、图书馆、科技馆、体育馆、郊野公园、城市公园等免费开放,鼓励实施景区门票减免、演出门票打折等政策。鼓励发行旅游一卡通、电子消费券、旅游年卡等,为游客及市民提供旅游便利服务。探索发展福利旅游,为老年人、残疾人等特殊人群提供旅游优惠保障,营造旅游发展良好社会环境。搭建旅游建议征询平台,建立公众参与机制,引导公众积极为旅游发展建言献策。
第六章 彰显创新雄安新魅力
充分发挥旅游营销在市场引领、客流引导以及舆论应对等方面的优势作用,讲好雄安故事,塑造特色鲜明的新区旅游目的地形象,逐步提升新区国际影响力。
一、讲好雄安故事
贯彻落实“世界眼光、国际标准、中国特色、高点定位”理念,坚持政府主体地位,通过多种渠道,以多种形式加强对外推介,以“创新雄安”为品牌,重点宣传新区作为绿色低碳、信息智能、宜居宜业、人与自然和谐共生的未来城市和生态文明建设高质量样板的城市形象,讲好雄安故事。
二、拓宽营销渠道
充分用好主流传统媒体,全方位展示城市形象,强化雄安新区在电视、报刊、网络的广告投放力度。深入做好新媒体营销,创新“旅游+互联网”旅游营销宣传,加快建立雄安新区旅游电子商务平台,开发线上营销、线上预订、线上购物等功能,推出实景直播、VR旅游、短视频、OTA等线上传播和商业模式的创新,促进文旅消费线上线下融合发展。培育推介国际、国家级节庆、展会和旅游文化活动,形成节庆展会和会议论坛营销体系,加强国际旅游合作与交流,全方位、立体化宣传展示雄安新区旅游形象。
三、开展精准营销
大力开展兴趣营销、内容营销,建立起分人群、分季节的雄安旅游主题营销活动体系。针对不同地域,制定错位化的营销口号和营销策略。
(一)深耕京津冀核心客源市场
在北京、天津、石家庄等重点市场的机场大型路牌、广告牌、公交车身、车站等进行高强度形象广告投放,积极融入京津冀旅游圈,强化京津冀区域市场共建,策划跨区域、主题性文旅产品和精品线路,鼓励推出多样的旅游优惠措施。精心组织旅游消费季、消费月等活动,鼓励实施景区门票减免、淡季免费开放、演出门票打折等政策。鼓励发行旅游一卡通、电子消费券、旅游年卡等,为游客及市民提供旅游便利服务。
(二)拓展中远程客源市场
构建雄安文旅推介平台,鼓励新区旅游企业与周边省份及长三角、珠三角等地旅行商深度合作,互设分支机构、互推旅游线路。积极举办旅游产品和项目推介会、旅游商品展示交易会。积极参加客源地各类推介活动以及国际、国内重要旅游会展。重点宣传未来城市、生态文明、文旅融合、乡村振兴等旅游产品。
(三)搭建海外营销网络
加强境外媒体营销,设立雄安新区海外旅游营销中心,成立海外旅游联合推介联盟、国际友好城市旅游联盟。借助文化和旅游部驻外办事处和国外旅游传媒机构,宣传推广新区城市建设和旅游产品。充分利用外事、商务、侨务、文化、出版等对外宣传渠道,广泛开展新区旅游品牌宣传推广活动。稳妥推进外籍(境外)人员来新区自驾游便利化和通关便利化,进一步提升入境服务水平,让来新区的境外游客在用卡、用网、用餐等方面更顺畅、更舒心。
第七章 规范旅游市场新秩序
坚持依法治旅,依法落实旅游市场监管责任,加强旅游安全管理,推进旅游信用体系建设,加强资源环境保护,为旅游市场高质量发展提供重要支撑。
一、强化旅游综合治理能力
(一)建立综合协调机制
深化文化和旅游领域“放管服”改革,按照优化、协同、高效的原则,建立健全旅游领导小组协调机制,建立旅游工作联席会议制度,充分发挥旅游工作领导小组职能,负责重大政策制定、旅游规划编制、重点项目推进、旅游环境优化、区域旅游联动等重点工作,形成各部门合力推动新区旅游发展的良好局面。
(二)搭建旅游投融资平台
打造雄安旅游产业投融资服务平台,为政府、企业及投融资机构提供项目招商、企业融资、股权交易、实物资产交易、旅游产品发布等服务,推进旅游精品景区建设、乡村旅游发展、中小微企业创新、旅游公共服务体系完善。探索设立雄安新区旅游发展基金,在整合新区优质国有旅游资产的基础上,通过资产证券化等形式开展融资和招商引资;引导旅游企业利用债务融资工具,发展旅游项目资产证券化产品;支持旅游景区开展旅游项目特许经营权质押、景区门票收费权抵押等方式融资,积极推进多种形式的文化和旅游产业投融资对接,在贷款支持、金融担保、金融政策上给予重点支持。
(三)推进白洋淀景区运营机制改革
加快推进白洋淀景区体制机制改革,实现景区所有权、管理权、经营权三权分离,推进旅游景区(景点)专业化、公司化、市场化运营,由专业文旅公司托管,对景点、住宿、IP、体育、旅游活动、地产物业、乡村旅游等分别进行专业化、平台化运营管理。
(四)增强市场主体活力
结合高端服务业发展,有效承接北京旅游企业总部搬迁和业务转移,吸引国内外知名旅游企业、跨国旅游企业总部入驻新区,积极发展旅游总部经济。引导做大一批骨干旅游企业,大力扶持中小微旅游企业特色化、专业化、创新化发展,鼓励发展专业旅游经营机构,鼓励本土旅游企业做大做强,支持旅游规划设计企业、旅游创意企业、旅游商品加工、旅游电商、旅行代理商发展。
二、推进依法治旅进程
严格依法行政,规范执法行为,充分发挥旅游法律法规在新区旅游资源开发与保护、旅游产业发展、旅游市场秩序维护等方面的规范、保障、引导作用。紧扣新区当前实际和建设时序,推动研究制定旅游领域地方性法规。
三、加大旅游市场监管
完善文旅、应急、消防、交通、公安、综合执法等部门的协同联动机制。加快构建以信用为基础的旅游市场新型监管机制,认真执行旅游市场黑名单管理办法,及时查处欺客宰客、强拉强卖、黑导黑船、非法经营等违法违规行为,积极创建守信联合激励试点和信用体系建设示范区,推进信用信息归集、共享、公示、分析和信用风险预警;完善旅游投诉处理和服务质量监督机制,建立健全旅游投诉纠纷调解与司法仲裁衔接机制,妥善处理游客投诉举报,维护广大游客合法权益,以问题为导向提升旅游服务质量;加大数字技术在旅游市场综合执法、安全监测、旅游投诉等领域应用,探索5G场景下数字智能综合执法体系,不断提高非现场执法监管能力,推进新区市场治理体系和治理能力现代化。
四、加强旅游安全管理
组织制定《水上救援应急预案》《食品安全应急预案》《消防安全应急预案》《景区限流应急预案》《突发公共卫生事件应急预案》等应急预案,重点完善高峰期大客流应对处置机制、救援机制和旅游安全预警信息发布制度。在重点景区、游客聚集场所、旅游线路或水上航道节点处、乡村旅游公共区域建立监控平台,实现24小时监控。全面做好交通指挥、车辆分流、社会稳控、舆情监控、消防救援等准备工作。
五、加强资源环境保护
坚持科学留白,严格保护自然生态环境。牢固树立绿水青山就是金山银山的理念,把推动旅游产业发展作为生态文明建设的重要抓手,打造人与自然和谐共生的新时代生态文明典范城市。严格执行《白洋淀生态环境治理和保护规划(2018-2035年)》,结合生态功能区和生态服务功能区划分,加强白洋淀水资源、水环境、水生态、水安全协同共治。探索资源有偿使用制度和生态补偿机制的雄安模式,严格执行景区承载量相关规定,实施景区环境容量管理。推进节水节能型景区、酒店和旅游村镇建设,推进旅游企业节能减排,倡导文明、绿色、低碳的生活方式和消费模式,引导全社会参与生态文明建设,打造生态友好型旅游目的地。
加强人文旅游资源保护,推进文化保护传承。协同推进文化和旅游资源普查工作,加大文物申报和保护力度,建立健全文物保护协调机制,将文物保护措施相关审批权限向新区下放,促进新区与京津冀地区文物保护交流的深度合作。加强遗址遗迹保护展示,推进考古遗址公园建设,合理配套旅游服务功能。弘扬以“雁翎队”为代表的红色革命文化,推动革命文物保护利用。推动有条件的文博单位增强旅游服务功能,提高展陈水平。加强非物质文化遗产的保护和传承,打造一批非遗馆、非遗传承体验中心(所、点)、非遗工坊等,推动非遗有机融入旅游产品和线路,实现更好传承传播。
第八章 构建人才培养新机制
一、加强专业人才引进
坚持人才优先发展,面向全国选拔优秀旅游人才到新区工作。构建适应新区定位和旅游发展需要的人才管理制度,形成具有国际竞争力的旅游人才制度优势。积极引进旅游行政管理、旅游经营管理、旅游专业技术、旅游新业态、导游服务和乡村旅游等领域的实用人才,同时以京津冀地区旅游业协同发展为契机,承接北京文化旅游事业单位与文化旅游企业专业人才,推进全国文旅系统骨干到新区挂职交流锻炼。探索建立优秀文体旅人才孵化基地、旅游“双创”基地。鼓励国家级艺术大师、工艺美术大师、非遗传承人等到雄安新区设立工作室,鼓励优秀教练员、运动员到新区就业创业,将大师工作室、体育创业园等纳入雄安文旅产业发展框架中。
二、组建新区旅游发展智库
组建雄安新区旅游专家智库,以生态旅游、城市旅游、乡村旅游、节庆赛事、特色小镇、智慧旅游等领域为核心,利用好全国、全球各地的旅游名家、专家、行家、玩家资源,以旅游发展战略咨询委员会或专家委员会形式,成立旅游专家智库。引进全国性及国际性旅游专家团队,采取战略咨询、项目论证、高端论坛等形式,在重大旅游项目建设、重要旅游政策决策等方面进行专业评估,为旅游发展提供智力支撑,提高新区旅游发展科学决策水平。
三、持续推进旅游从业人员培训
面向智能城市建设和大数据、新材料产业等高新高端产业与旅游产业融合发展需求,加大数字科技旅游、产业旅游人才培养。完善生态旅游、乡村旅游人才培训机制,吸引更多年轻人返乡就业,助推乡村全面振兴。面向“雄安质量”要求,适应旅游业优化升级需求,以提升职业素质和技能为核心,建立多层次人才培训机制,鼓励旅游行政管理机构人员及旅游企业人员“走出去”,学习国内国际领先的旅游业发展经验,邀请国内20强旅游集团人员到雄安挂职,培养旅游管理人才、景区运营人才。加强导游队伍建设,实施导游专业素养培训计划和“金牌导游”培养项目,提高导游从业人员素质。实施红色旅游五好讲解员培养项目,举办红色故事讲解员大赛,提升讲解员服务质量。搭建志愿讲解服务平台,弘扬志愿服务精神,建立“雄安旅游志愿者联盟”,鼓励专业研究人员、退休人员、在校学生等担任志愿讲解员,积极构建参与广泛、内容丰富、形式多样的雄安志愿服务体系。
第九章 实施保障
一、加强组织领导
建立健全党政“一把手”负责制,形成党政统筹、部门协作、齐抓共管的旅游综合管理机制,把旅游业发展纳入重要议事日程,研究制定推进旅游发展的政策措施,与经济社会发展工作同步规划、部署和实施。建立健全政府组织实施、各级旅游部门具体落实、政府相关职能部门密切配合的协同推进工作机制,充分发挥部门职能和工作积极性,共同推动旅游业发展各项重点任务的落实。
二、创新完善政策支撑
创新土地利用政策,推动旅游用地纳入国土空间规划统筹安排;充分利用存量资源,引导和支持盘活利用老旧厂房、未利用地、废弃地等土地建设旅游项目;用好农村集体土地入市政策,推动农房经营权流转,促进乡村旅游发展。
健全完善旅游财政投入机制,统筹利用好国家和省级专项资金、旅游发展基金等支持旅游重点领域发展;主动精准推送惠企政策,加强对中小微文化旅游企业专项扶持;制定旅游招商优惠政策,引导社会资本投资,助推旅游业发展;完善高校毕业生、城镇登记失业人员、进城创业农村劳动者、网络创业以及小微企业等重点群体创业就业税收优惠政策。
支持新区发展新业态,结合新区建设,鼓励出台支持低空旅游、研学旅游、康养体育旅游、会展旅游、城市免税购物、自驾车房车游等新业态发展的政策。打造国家旅游创新发展示范区,构建雄安新区旅游新业态政策支撑体系。
三、强化规划实施保障
强化规划落实责任。从全局和战略高度深化对发展旅游业重要性的认识,加强部门协调和上下联动,成立相关领域的领导小组,审议推动重大任务、重大政策、重大改革措施等工作安排。将规划提出的发展目标、重点任务和重大项目分解到各地、各部门,分解明确年度目标、工作指标和推进措施,明确任务责任、时间要求以及牵头部门、协助单位。
加强规划评估考核和项目统筹管理。加强规划监测评估、考核评价和跟踪督查,开展实施情况年度监测分析、中期评估和总结评估。加强对重大问题的监督预警,及时提出督办建议。以“十四五”规划确定的目标为指引,提升项目策划生成和储备水平,积极引导市场投资,形成“谋划一批、签约一批、开工一批、在建一批、投产一批”的滚动发展态势。对纳入规划的重大项目,简化审批核准程序,优先保障规划选址、土地供应和融资安排。













