长城新媒体集团是由河北省委宣传部领导的河北省第一家以互联网为主体的新媒体集团,河北省三大主流媒体之一,省属文化类一级企业。目前,集团主要建设运营的“学习强国”河北学习平台、全省县级融媒体中心省级平台——冀云·融媒体平台,分别是省内用户数量最多、覆盖范围最广泛的媒体平台,同时拥有长城网、“长城24小时”客户端、河北经济日报、户外电子大屏等全媒体传播平台,已成为河北省新媒体传播及技术引领的“排头兵”。在加快推进媒体深度融合进程中,集团以“平台型媒体”建设为主导理念,致力于打造具有强大影响力的主流舆论阵地、超强辐射力的综合服务平台、广泛聚合力的区域信息枢纽,努力构建“新闻+政务服务商务”智融生态系统,努力建设全国一流的新型主流媒体集团。
根据集团事业发展需要,按照公开公平、竞争择优原则,现面向社会公开竞聘中层副职岗位优秀人才。有关事宜公告如下:
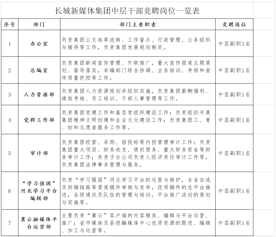
一、竞聘岗位
按照省委宣传部批复的长城新媒体集团内设机构及中层干部职数,此次竞聘的中层副职岗位共31个,涉及采编部门、职能部门、技术部门、记者站、下属子公司等部门(单位)。




二、竞聘条件
(一)基本条件
1.具有较高的政治素质。增强“四个意识”,坚定“四个自信”,做到“两个维护”,自觉在思想上政治上行动上同党中央保持高度一致,信念坚定,敢于担当。
2.清正廉洁,遵纪守法,作风正派。
3.具有强烈的事业心、使命感、责任感和良好的职业素养,有良好的服务、沟通、竞争意识及团队合作精神、创新精神、奉献精神。
4.具有较强的领导能力和丰富的团队管理经验,组织协调、决策部署和业务创新能力强,履职经历清晰,工作业绩优秀。
5.具有新媒体思维,热爱党的新闻宣传事业尤其是新媒体事业,专业素质高,新媒体相关工作经验丰富。
6.具有良好的心理素质,身体健康,能够承受较大的压力与挑战。
(二)资格条件
1.原则上需具有中层副职岗位(副处级)任职经历,或在下一级正职岗位(正科级)工作3年以上,未满3年的应当在下级正职岗位(正科级)和下级副职岗位(副科级)工作累计5年以上。
2.一般应具有大学本科及以上文化程度。
3.原则上应具有3年以上相关工作经历且具有5年以上工龄。
4.同等条件下,具有以下条件者可优先考虑:
(1)中共党员;
(2)具有高级专业技术职务或5年及以上中级专业技术职务;
(3)年龄在40周岁以下。
三、程序和步骤
个人报名
1.报名参加竞聘人员,登录“冀云”客户端、长城24小时客户端、长城网,均可下载并填写《竞聘报名登记表》。
2.自公告之日起开始接收报名,报名时间内,竞聘者按要求填写《竞聘报名登记表》(附件1)及《竞聘信息统计表》(附件2),同时提交竞聘岗位工作计划、1500字个人业绩材料。此外,报名时需提供本人学历证书、学位证书、学历认证证明、身份证复印件、任职资历证明材料、专业技术职务任职资格证书、荣誉证书等证明材料、个人照片电子版。报名电子版材料报至邮箱ccxmtjp2021@163.com,材料命名为“竞聘部门+姓名”。
3.报名截止时间:2021年8月31日。
4.咨询电话: 0311-89867831、89867926
资格初审
对报名竞聘者资格证书、任职经历等资格条件进行核查。
资格评审
通过资格初审者,集团组织资格评审。
笔试
通过资格评审者,集团组织笔试。
竞聘演讲
通过笔试考核者,集团组织集中竞聘演讲与答辩。
确定考察对象
经集团党委会研究,确定考察对象。
其他程序
按照干部管理规定,履行相关程序。
四、有关注意事项
1.竞聘者应对所提交材料的真实性负责,凡弄虚作假者,一经查实,取消其竞聘资格。
2.竞聘者所提交的相关材料,我们将严格保密,不再退还。
3.竞聘过程中,资格评审、笔试及竞聘演讲结果将通过电话或短信方式告知,请报名竞聘者提供准确的联系方式并保持手机畅通。
五、纪律与监督
本次公开竞聘本着公正、公开、透明、竞争、择优的原则,自觉接受广大干部职工和社会监督。
监督电话:0311-89867853
监督邮箱:ccxmtjjjc@163.com
附件1:长城新媒体集团中层干部竞聘报名登记表.xlsx
附件2:长城新媒体集团中层干部竞聘报名人员信息统计表.xlsx













