主办: 中共河北雄安新区工作委员会
河北雄安新区管理委员会
网站导航
千年大计
中央部署
重大时刻
影音纪录
雄安新闻
全媒中心
最新要闻
今日雄安
视频新闻
在线广播
融媒产品
精彩图集
访谈对话
相关专题
雄安TV
热 点
纪 实
秒 拍
航 拍
图片长廊
时政聚焦
经济建设
社会民生
大美雄安
中国雄安集团
雄安政务
财政预决算专栏
政务信息
政务公开
政策文件
服务大厅
法人办事
个人办事
互动交流
意见征集
回应关切
网言网语
雄安社区
我要留言
智能问答
大美雄安
雄安书苑
白洋淀故事
文化传承
历史印记
历史沿革
交 通
旅 游
美 食
民 俗
作品精选
我要投稿
雄安未来
功能定位
行政区划
绿色宜居
智慧城市
入驻机构
999
999
首页
在线问答
搜索
千年大计
Millennium Plan
战略选择 中国样本
雄安新闻
News
消息总汇 瞭望高地
雄安政务
Services
权威发布 民声前沿
大美雄安
Information
天蓝地绿 水城共融
雄安未来
Blueprint
创新引领 卓越缔造
2022-12-16 16:16
来源:
雄安新区公共服务局
微信
微博
Qzone
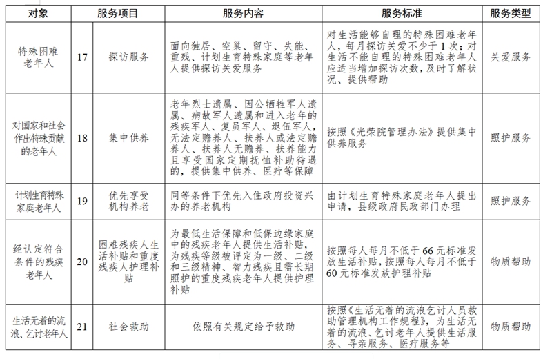
雄安新区基本养老服务清单
2022-12-16 16:16:35
来源:
雄安新区公共服务局
责任编辑: 贾梦宇
关键词:
+1
新闻评论
文明上网理性发言,请遵守新闻评论服务协议,评论仅供表达个人看法,并不代表我网立场
为你推荐
雄安检察这五年——写在河北省人民检察院雄安新区分院成立五周年之际
雄安检察与雄安新区共成长
2024-01-09 18:46:02
中国人民警察节丨致敬人民的守护者!
致敬!
2024-01-09 15:15:31
雄安烟火气丨哇呜 来雄安看“三星堆”
一起来看!
2024-01-09 10:52:46
“新”在雄安
去看一看雄安新区的新功能、新形象、新产业、新人才、新机制,感受它从内到外的“新颜值”。
2024-01-09 10:15:04
2023年1至11月,河北新办涉税经营主体同比增长超14%
量升质优,市场新成员带来发展新活力。
2024-01-09 09:57:08
关于雄安新区2024年第一批次出租汽车驾驶员从业资格考试报名的公告
报名时间为2024年1月13日,9:00-11:30、14:00-16:00。
2024-01-09 09:50:58
河北进一步完善小餐饮登记管理工作
鼓励小餐饮经营者不断提升经营条件,依法办理食品经营许可证。
2024-01-09 09:48:55
1月10日零时起,全国铁路将实行第一季度列车运行图
京广与京哈高铁间实现互联互通。
2024-01-09 09:44:47
京津冀发布全国首个区域性团体标准
持续提高京津冀区域消费环境安全度、经营者诚信度和消费者满意度。
2024-01-09 09:39:29
河北雄安新区管理委员会生态环境局关于雄安新区2023年土壤污染状况调查报告评审通过情况的公示
现将评审通过情况予以公布。
2024-01-09 09:38:17
雄安奥特莱斯1月12日启幕!1000万专属消费券已火爆开抢
缔造新区文商旅新中心。
2024-01-08 21:25:18
雄安新区公共服务局召开传达学习新区2024年工作会议精神专题会
高标准、高质量建设雄安新区。
2024-01-08 21:23:02
雄安新区投资促进服务中心召开专题会议
更好服务新区发展大局。
2024-01-08 21:21:38
【雄安之声】20240108
欢迎收听!
2024-01-08 18:26:52
雄安人物志丨任美宁:守护法律公正的“铁娘子”
不断提升自己的专业素养,把理想信念落实到每一个行动、每一次选择中。
2024-01-08 18:24:35
推动高质量发展向上突围一年间⑥|制造业数字化转型按下“快进键” 河北企业工业设备上云率保持全国第一
截至2023年第二季度末,河北省企业工业设备上云率达到21.2%,继续保持全国第一。
2024-01-08 17:59:19
2023年11月、12月雄安新区三县路检路查超标车辆信息清单
公开。
2024-01-08 17:58:32
从率先到第一,河北医改红利可感可及
去年以来,河北省异地就医直接结算2566.4万人次,医疗总费用367.16亿元,医保基金支出197.49亿元。
2024-01-08 17:27:10
雄安“理”享汇⑭丨高质量服务疏解 打造城市活力新引擎
一起来看!
2024-01-08 17:26:48
今日辟谣(2024年1月8日)
关注。
2024-01-08 17:23:45
来雄安体验三星堆文化!《哇呜!三星堆》雄安站正式开幕!
展区包含沉浸式VR展、文物展、影音区、文创区。
2024-01-08 13:25:26
河北雄安新区管理委员会综合执法局关于拟聘市场监管系统行风监督员名单的公示
公示日期:2024年1月8日至2024年1月12日(5个工作日)。
2024-01-08 10:41:55
慰问“开盲盒” 互动“欢乐多”!雄安新区举办“花式慰问建设者”活动
一改往年单纯送慰问品的形式。
2024-01-08 09:41:27
雄安新区2024年工作会议在雄安干部群众中引发热烈反响
奋力谱写高标准高质量建设雄安新区新篇章。
2024-01-08 09:41:24
等你来投稿!2023年度雄安十大新闻评选活动来啦
欢迎各媒体积极参与,踊跃报名!
2024-01-08 08:41:09
无人驾驶环卫车亮相雄安街头
可以自动清扫、道路红绿灯自动识别、自动躲避行人、自动倾倒垃圾以及5G远程操控等。
2024-01-08 08:41:45
雄安新区改革发展局召开传达学习新区2024年工作会议精神专题会
为全面建设高水平现代化社会主义城市作出贡献。
2024-01-07 20:52:03
雄安新区财政支付中心召开党支部委员扩大会议第一时间传达学习新区2024年工作会议精神
进一步在统筹财政资源、优化支出结构、整合各类要素等方面深入推进。
2024-01-07 20:52:11
雄安新区建设和交通管理局召开学习新区2024年工作会议精神全体干部大会
全面建设高水平现代化社会主义城市。
2024-01-07 20:51:14
白洋淀野生鸟类+6
至此,白洋淀野生鸟类增加至275种。
2024-01-07 20:04:16
时政播报丨雄安新区召开2024年工作会议
会议系统总结近年来特别是2023年“展五新”工作成效,全面部署2024年工作任务。
2024-01-07 20:04:35
“聚要素、谋发展、谱新篇”雄安新区应急管理局组织召开2023年度工作会议
为新区高标准高质量建设发展提供了坚实安全保障。
2024-01-07 20:04:46
雄安新区党工委管委会领导班子召开学习贯彻习近平新时代中国特色社会主义思想主题教育专题民主生活会
以实际行动为加快建设经济强省、美丽河北贡献雄安力量。
2024-01-07 19:45:44
“双争”进行时丨“爱心时光存折”存储志愿风采,看容西这个社区怎么做
近日,容西玉水社区举办了2023年志愿者年终表彰大会。
2024-01-07 16:39:19
百姓看联播丨陆上风力发电“冠军”张北造
用张北的风“点亮”京津冀。
2024-01-07 16:37:10
德龙钢铁的绿色蝶变:从“污染大户”到旅游景区
走进德龙钢铁智能环保管控中心,超大的L形屏幕上,大气、废水、土壤、固废、危废5个模块系统数据实时显示。
2024-01-07 16:37:18
以产业含绿量提升发展含金量 河北环保绩效A级钢铁企业数量全国第一
钢铁产业创新发展和节能降耗工作取得阶段性成效。
2024-01-07 16:37:21
河北省餐饮消费促进活动暨“冀有数币、乐享消费”数字人民币消费促进活动启动
积极推动餐饮行业绿色健康可持续发展。
2024-01-07 11:25:33
雄安新区党工委2023年提级交叉巡察完成进驻
截至2023年12月29日,新区党工委2023年提级交叉巡察完成对6个单位的进驻工作。
2024-01-06 22:17:01
关于河北雄安新区第一批拟备案众创空间的公示
公示时间为2024年1月6日-1月10日。
2024-01-06 22:17:10
雄安新区召开2024年工作会议
以千年大计的发展实绩充分展示中国式现代化的光明前景。
2024-01-06 22:17:25
雄安新区自然资源和规划局召开贯彻落实新区2024年工作会议精神全体干部职工大会
加快推动自然资源和规划领域工作开创新局面。
2024-01-06 22:16:50
新华全媒+丨数“说”雄安新区拔节生长
雄安,正朝着“妙不可言、心向往之”的未来之城稳步前行。
2024-01-06 20:10:10
加载更多新闻
People take part in square dance competition in Xiongan New Area
In pics: eldest fishman couple at Baiyangdian Lake
In pics: Lotus flowers at Baiyangdian Lake in Xiongan New Area
Designers from 6 countries and regions register for school uniform design competition in Xiongan
Students from Xiongan New Area campus attend graduation ceremony in Beijing
Residents make Zongzi to greet Dragon Boat Festival in Xiongan
Folk activities held in schools in Xiongan to celebrate Dragon Boat Festival
Picturesque sceneries in Xiongan to bring you coolness in summer
Video: World-class concert held in Xiongan New Area
Xiongan greets harvest season
World-class concert held in Xiongan New Area
In pics: Ancient underground military tunnel in Xiongan New Area
In pics: First day of national college entrance examination in Xiongan
China publishes master plan for Xiongan New Area
China approves master plan for Xiongan New Area
Stamps issued to mark birth of Xiongan New Area in Hebei
Aerial view of Baiyangdian in Xiongan New Area on New Year's Day
In pics: first snowfall in Xiongan New Area in 2018
Sail toward the rising sun of the new era
In pics: Xiongan New Area in one year
020020030100000000000000011100001211709264