雄安新区管委会,省政府有关部门:
为进一步支持雄安新区规划建设,充分赋予雄安新区省级经济社会管理权限,经研究,河北省政府决定向雄安新区下放134项省级行政许可事项。现将有关事宜通知如下:
一、省有关部门、雄安新区管委会要严格按照《河北省行政许可目录管理办法》和《河北省行政许可委托实施办法》等有关规定做好行政许可事项下放和承接工作,制定下放和承接工作方案,委托事项要以签订委托书等形式落实。
二、省有关部门要协助雄安新区开通审批账户、配置审批权限,加强业务培训。同时做好下放事项的审批条件、运行程序、事中事后监管等与雄安新区对接工作,防止出现审批监管脱节、缺位。
三、雄安新区管委会要对承接的省级行政许可事项建立清单管理制度,进一步规范审批行为,精简审批环节,优化审批流程,明确审批时限,确保承接的省级行政许可事项接得住、管得好、办得快,切实提高审批效能。
四、省有关部门、雄安新区管委会要在本通知印发后20日内完成下放和承接工作,并向社会公布,接受社会监督。
河北省人民政府办公厅
2019年5月25日
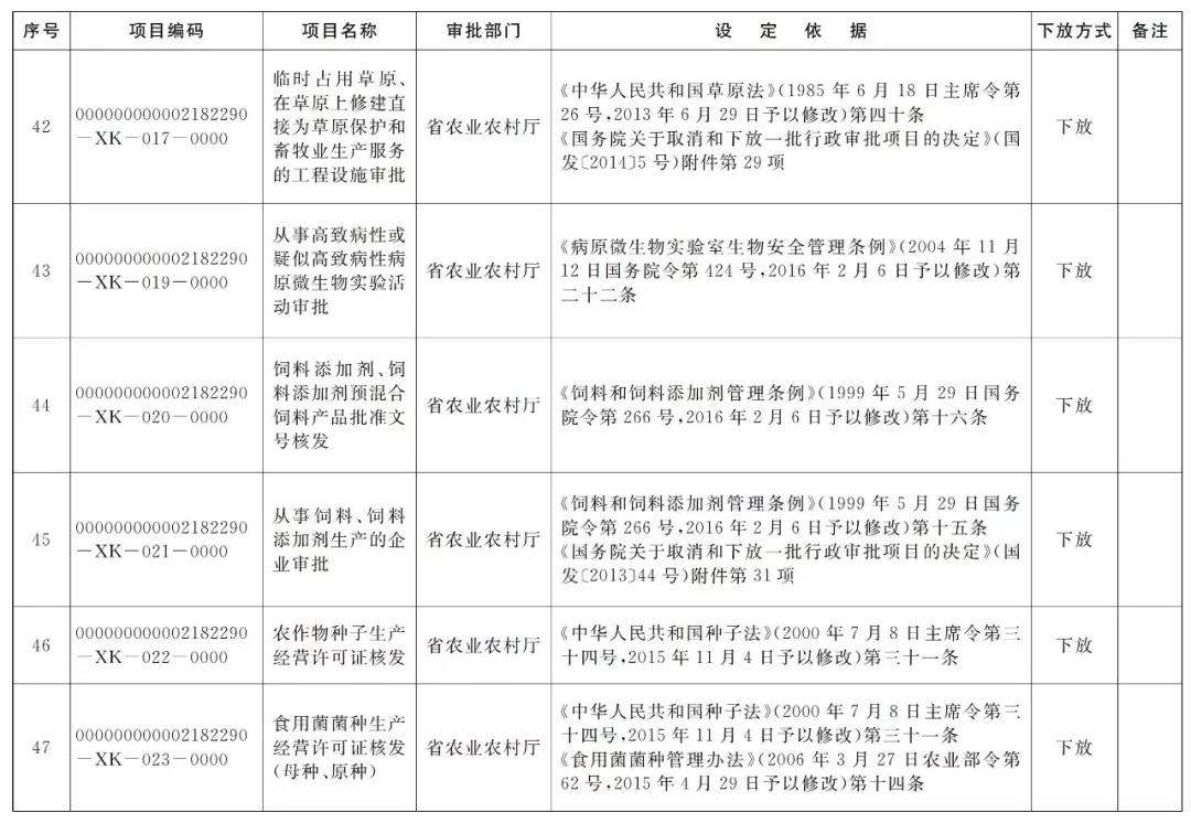
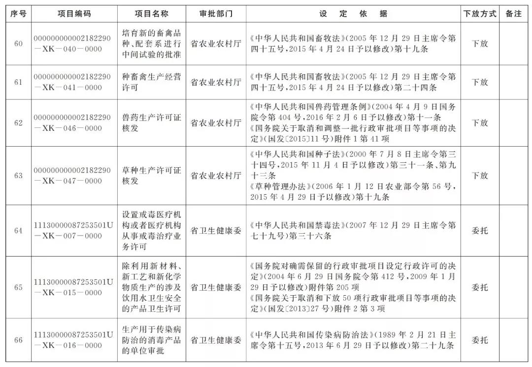
附件:向雄安新区下放134项省级行政许可事项目录


































