主办: 中共河北雄安新区工作委员会
河北雄安新区管理委员会
网站导航
千年大计
中央部署
重大时刻
影音纪录
雄安新闻
全媒中心
最新要闻
今日雄安
视频新闻
在线广播
融媒产品
精彩图集
访谈对话
相关专题
雄安TV
热 点
纪 实
秒 拍
航 拍
图片长廊
时政聚焦
经济建设
社会民生
大美雄安
中国雄安集团
雄安政务
财政预决算专栏
政务信息
政务公开
政策文件
服务大厅
法人办事
个人办事
互动交流
意见征集
回应关切
网言网语
雄安社区
我要留言
智能问答
大美雄安
雄安书苑
白洋淀故事
文化传承
历史印记
历史沿革
交 通
旅 游
美 食
民 俗
作品精选
我要投稿
雄安未来
功能定位
行政区划
绿色宜居
智慧城市
入驻机构
999
999
首页
在线问答
搜索
千年大计
Millennium Plan
战略选择 中国样本
雄安新闻
News
消息总汇 瞭望高地
雄安政务
Services
权威发布 民声前沿
大美雄安
Information
天蓝地绿 水城共融
雄安未来
Blueprint
创新引领 卓越缔造
2019-09-12 14:47
来源:
中国雄安官网
阅读正文
微信
微博
Qzone
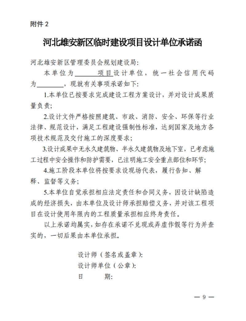
关于印发《河北雄安新区临时建设管理指导意见》的通知
2019-09-12 14:47:11
来源:
中国雄安官网
责任编辑: 王晓雨
关键词:
+1
新闻评论
文明上网理性发言,请遵守新闻评论服务协议,评论仅供表达个人看法,并不代表我网立场
为你推荐
关于印发《河北雄安新区临时建设管理指导意见》的通知
为进一步规范临时建设管理,雄安新区规划建设局日前印发了《河北雄安新区临时建设管理指导意见》。
2019-09-12 14:47:11
从“人文雄安”到“创新雄安”
从坚持古树不挪、古建筑不拆、古牌坊不搬,到建档保护各类非物质文化遗产,雄安新区的做法值得关注。
2019-09-12 14:30:04
追梦“雄马” 税宣发力
为全方位、立体式宣讲国家减税降费政策,雄安新区税务局积极联系雄安马拉松组委会,设立“雄马”企业聚集区宣传展位,通过“广角式”宣传减免政策,让更多纳税人了解减税降费政策。
2019-09-12 12:24:50
雄安新区召开2019年教师节座谈会 凝聚力量推进新区教育事业蓬勃发展
9月10日,雄安新区召开2019年教师节座谈会,庆祝全国第35个教师节,表彰为新区教育事业作出重要贡献的先进个人和集体,对下一步的教育工作做出安排部署。
2019-09-12 10:30:22
北京援助雄安 北京来的老师带来了新变化
随着北京血液的灌注,雄安新区的教育也在一天天发生着新的变化。
2019-09-12 10:29:31
【雄安之声】20190912
欢迎收听!
2019-09-12 10:25:49
中秋河北高速拥堵路段将集中在环京、环省会等主干道路
根据今年端午和去年中秋拥堵情况分析,预计今年拥堵路段仍然集中在环京、环省会等主干道路。
2019-09-12 09:54:17
中秋不扎堆!河北小众赏月地帮你挑好啦~
如何避免假期出行不扎堆,就要选择人少景美的小众赏月好去处,莫着急,小编帮你梳理好了。
2019-09-12 09:23:38
河北省建设工程施工安全管理信息系统启用
该系统启用后,施工安全管理相关业务办理流程由原来的“受理、审查、审定”三级审核改为“受理、审定”两级管理。
2019-09-12 09:10:21
河北:四项专题活动助力网络安全宣传
2019年国家网络安全宣传周河北活动将于9月16日-22日举行。
2019-09-12 09:07:53
河北:杜绝不合格建筑保温材料进入施工现场
对建筑保温材料进场验收和使用中明知故犯、弄虚作假的相关建设、设计、施工、监理单位和工程检测机构,一经发现,依法严肃查处并移交行政处罚实施机关。
2019-09-12 08:55:55
全国赏月预报地图出炉!河北多地将现“彩云追月”
根据赏月指数预测,中秋节当天,河北大部天空云量较多,月色朦胧,小伙伴们可欣赏彩云追月的景象。
2019-09-12 08:52:19
应急管理部消防救援局发布中秋、国庆节假期消防安全提示
应急管理部消防救援局近日发布消防安全提示,提醒广大群众节日期间注意消防安全。
2019-09-12 08:50:25
河北省持续强化散煤质量监管
河北省已注册散煤经营网点煤质抽检覆盖率和对抽检不合格网点复检率均要达到100%。
2019-09-12 08:48:03
河北省全面推行“三项制度”取得新进展
截至目前,大多数设区市和省直部门已报送了推行“三项制度”工作情况。
2019-09-12 08:33:54
今年河北省实施省级重点技改项目1031项
项目达产后,预计新增销售收入5946.3亿元。
2019-09-12 08:28:04
赵乐际在河北调研时强调 坚持守土有责 强化精准监督 确保党中央决策部署不折不扣贯彻落实
中共中央政治局常委、中央纪委书记赵乐际9日至11日到河北调研。
2019-09-11 23:23:44
对话雄安·师说丨靳志敏:全面掌握现代化教学手段 争做专家型教师
她叫靳志敏,是容城县小里中学的骨干教师,也是“全国优秀教师”,从事教师行业已整整25年。
2019-09-11 22:42:37
对话雄安·师说丨刘颖:让传统课堂与智慧课堂有效融合
如何让传统课堂和智慧课堂更有效地融合在一起,是刘颖一直以来思考的课题,学生更加自信、更加阳光,是她永远的动力。
2019-09-11 22:42:52
《今日雄安》 2019年9月11日 第218期
欢迎收看!
2019-09-11 22:14:39
情系杏坛终不悔——记雄县朱各庄镇中学教师郝海花
郝海花今年50岁,是一名英语老师,在朱各庄镇中学执教29年。29年来,她扎根农村、执着坚守,将自己的青春都奉献在了农村的教育事业上。
2019-09-11 20:44:45
每周热点(9月4日—9月10日)
9月8日,雄县第三高级中学迎来开学日。这是河北省第一所按照三星级绿色建筑标准建设的中学项目,也是雄安第一座永久性建筑项目。
2019-09-11 20:21:37
如何建设海绵城市?第十五期雄安创新大讲堂开讲
9月7日上午,第十五期雄安创新大讲堂在雄安市民服务中心举行。
2019-09-11 20:07:07
河北:扎实有力推进第二批主题教育
按照中央部署,第二批“不忘初心、牢记使命”主题教育从今年9月开始,到11月底基本结束。
2019-09-11 13:42:08
京津冀大气污染联防联控政策落实情况实现平行审计
京津冀大气污染联防联控政策落实情况的平行审计,实现了三地联动、计划协同、实施同步、技术互鉴、成果共享。
2019-09-11 13:41:16
新华时评:“算”出“中国强”
9月10日,备受瞩目的2019世界计算机大会在长沙开幕。
2019-09-11 13:40:35
9月27日河北省将上线新版增值税发票管理系统
按照国家税务总局部署,河北省将于9月27日上线增值税发票管理系统2.0版。
2019-09-11 13:39:41
河北雄安新区:锚定高质量发展 奋力书写新时代答卷
两年多来,雄安这座承载着千年大计的未来之城,正以“世界眼光、国际标准、中国特色、高点定位”的理念,努力打造新时代高质量发展样板。
2019-09-11 09:38:16
雄安新区:锚定高质量发展 奋力书写新时代答卷
近日,记者循着总书记考察的足迹回访,深深感受到未来之城日新月异,雄安新区干部群众干劲十足。他们表示,要牢记总书记嘱托,努力打造高质量发展的标杆。
2019-09-11 09:30:33
【雄安之声】20190911
欢迎收听!
2019-09-11 09:24:43
河北省严查医药购销等不正当竞争行为
执法行动将持续到今年底。
2019-09-11 09:21:49
2019河北省农业品牌创新创意设计大赛启动
将围绕河北省优秀农业品牌,挖掘品牌文化,创新品牌设计,定位品牌市场,延伸品牌服务链条,把好思路、好点子形成作品参加比赛,营造全社会参与农业品牌建设的良好氛围。
2019-09-11 09:19:11
河北:推动基本公共服务事项进驻农村(社区)办理
9月10日,河北省乡镇(街道)综合(便民)服务中心规范化建设现场会在威县召开。
2019-09-11 09:16:03
图集丨雄安新区:锚定高质量发展 奋力书写新时代答卷
“千年秀林”生机盎然,蝉噪鸟鸣;白洋淀水天一色,鸥鹭齐飞。
2019-09-11 09:11:56
河北省推进线上线下无理由退货承诺工作
明年上半年在河北省全面推开,并制定《实体店无理由退货承诺指引》,促进线下无理由退货规范发展。
2019-09-11 09:02:24
河北省2019-2020年度农村危房改造项目全部开工
4类重点对象农村危房改造已竣工20541户,竣工率为96.3%。
2019-09-11 08:59:04
记者手记:雄安新区规划建设的“快”与“慢”
秉持“先基础、后功能,先地下、后地上,先环境、后开发”理念,一座高质量发展样板之城已初露端倪。
2019-09-11 08:57:05
9月20日起购车上牌可一站办结
9月20日起,机动车销售企业可提供购买车辆、购置保险、选号登记等全流程服务,群众购车后无需前往车管所办理登记。
2019-09-11 08:21:36
京津冀地区高速公路省界收费站拆除工程全面启动
随着长深高速公路宁河省界站罩棚的起吊、转体、落地,天津市首个高速公路省界收费站开始拆除,这也标志着京津冀地区高速公路省界收费站拆除工程全面启动。
2019-09-11 08:20:52
中秋来啦!吃之前先看看这幅月饼简史
月饼是久负盛名的中国传统糕点之一,中秋节节日食俗。月饼圆又圆,又是合家分吃,象征着团圆和睦。这篇月饼简史告诉你一块月饼的前世今生。
2019-09-11 08:19:00
今年中秋月系年中“最小满月” 娇小玲珑惹人爱
受月球与地球之间的距离影响,14日的最圆月是今年内的“最小满月”,娇小玲珑惹人爱。
2019-09-11 08:19:36
2019河北雄安新区文创和旅游商品创意设计大赛评选结果公示
2019河北雄安新区文创和旅游商品创意设计大赛评选结果公示,公示时间为2019年9月10日至9月17日。
2019-09-10 22:21:50
雄安新区通报表扬一批优秀教师先进学校
雄安新区授予杨永辉等30名同志“雄安新区优秀教师”荣誉称号,授予张文峰等15名同志“雄安新区优秀教育工作者”荣誉称号,授予雄县中学等3所学校“高中段教育教学管理先进学校”荣誉称号。
2019-09-10 22:02:19
加载更多新闻
People take part in square dance competition in Xiongan New Area
In pics: eldest fishman couple at Baiyangdian Lake
In pics: Lotus flowers at Baiyangdian Lake in Xiongan New Area
Designers from 6 countries and regions register for school uniform design competition in Xiongan
Students from Xiongan New Area campus attend graduation ceremony in Beijing
Residents make Zongzi to greet Dragon Boat Festival in Xiongan
Folk activities held in schools in Xiongan to celebrate Dragon Boat Festival
Picturesque sceneries in Xiongan to bring you coolness in summer
Video: World-class concert held in Xiongan New Area
Xiongan greets harvest season
World-class concert held in Xiongan New Area
In pics: Ancient underground military tunnel in Xiongan New Area
In pics: First day of national college entrance examination in Xiongan
China publishes master plan for Xiongan New Area
China approves master plan for Xiongan New Area
Stamps issued to mark birth of Xiongan New Area in Hebei
Aerial view of Baiyangdian in Xiongan New Area on New Year's Day
In pics: first snowfall in Xiongan New Area in 2018
Sail toward the rising sun of the new era
In pics: Xiongan New Area in one year
020020030100000000000000011100001210277565