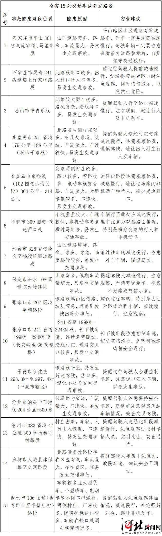
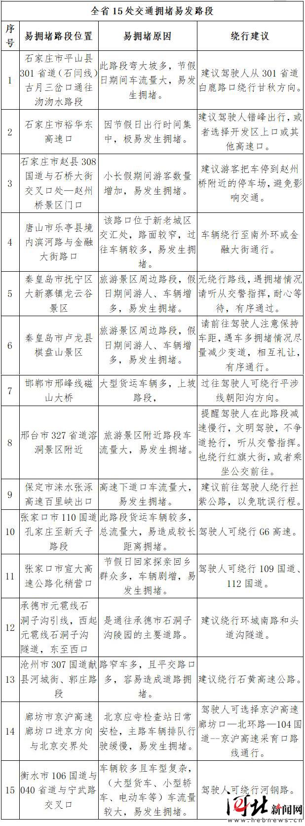
中秋节假期临近,河北省将迎来一波出行小高峰,河北省公安厅交通管理局根据近期交通安全形势研判,梳理出全省30处中秋节易拥堵和事故多发路段,提醒广大群众合理选择出行时间、方式,确保出行顺利、安全。
中秋节是阖家团圆的传统节日,历年中秋假期都是探亲、旅游出行高峰,民俗活动多、走亲访友多,同时,面包车超员、酒驾醉驾、货车违法载人等违法行为发生几率也大大增加,交通安全压力加大。中秋节期间,秋高气爽,中短途出游集中,城市及景区周边道路交通流量增加,特别是城市出入口、各大景区出入口、火车站、机场周边路线短时间车流量激增,部分节点道路交通压力加大。
当前,河北省公安交管交警正在全力开展“除隐患、防事故、保大庆”交通安全整治攻坚战,加大对客运、货运、危化品运输、旅游车辆等重点车辆的检查力度,严查酒驾醉驾、超员、超速、疲劳驾驶、未使用安全带等严重交通违法行为。各地公安交管将结合中秋节疏堵保障,继续开展周末夜查和区域联合整治行动,对严重违法特别是农村面包车超员、酒后驾驶、货车载人、摩托车无证驾驶等违法行为坚决查纠,并增派执法小分队深入乡镇农村,加大执法频次和力度,严控交通安全风险。
河北省公安厅交管局提示,节日驾车出行,请合理安排好休息时间,保证充足睡眠,尽量不要夜间驾车,切勿疲劳驾驶。为了您和他人的安全、幸福,千万要牢记喝酒莫开车、开车莫喝酒、有酒莫劝驾驶人。假期期间交通情况复杂,请保持平和心态,不开斗气车,不强行超车、强行会车,不随意变更车道或在车流中穿梭抢行。驾车行经农村道路、景区道路、临水临崖道路时,小心谨慎驾驶,不要强行超车、强行会车。
同时,提醒出行群众到正规客运场站乘坐具有合法运营资质的车辆,并要系好安全带。不要乘坐超员车辆,不要乘坐低速货车、三轮汽车、拖拉机等载货车辆,不要乘坐拼装、报废等存在严重安全隐患的车辆,切莫在客运场站外、高速公路旁拦截车辆上车。(记者张淑会)












