雄县、容城、安新县人民政府,新区各有关部门,12345政务服务便民热线成员单位:
为进一步建立和维护“便民高效、专业支撑、实时更新”的12345热线知识库,全面提升热线“接诉即办”水平,切实解决群众急难愁盼问题,三县人民政府及新区各有关部门等作为12345热线成员单位,以“12345政务服务便民热线知识库填报大赛”活动为契机,不断充实完善知识库,为雄安新区12345热线高效运转提供强大支持,成果显著。
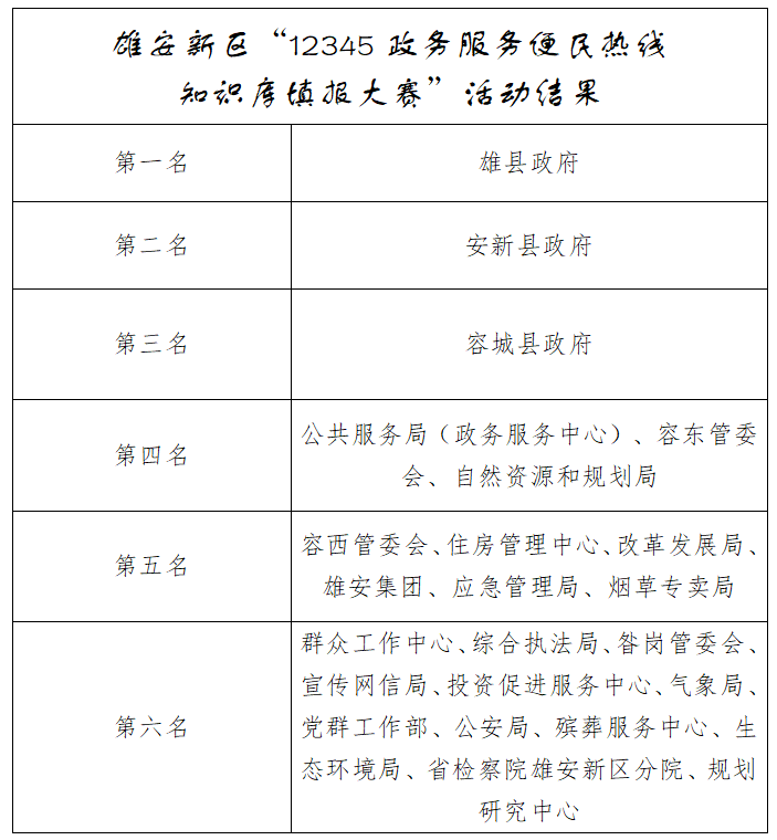
此次填报大赛活动中,三县人民政府及新区各有关部门等12345热线成员单位主动作为,积极填报,为12345热线知识库提供了大量可直接答复的问题知识。截至目前,已整理入库知识16222条,内容涵盖公共管理及公共服务方面的政策法规、职责职能、办事流程、常见问题解决方式等方面。在46个热线一级成员单位中,有24个获得名次。为表扬先进、鼓励创新,调动热线各成员单位建设知识库的积极性,以评促建,现对3月知识库填报大赛结果进行通报。

希望各单位对标先进、再接再厉,继续坚持以人民为中心,努力钻研各自职能任务,形成问答材料填报到知识库中,丰富知识库储量,进一步提升雄安新区12345热线直接答复率和答复水平,切实增强新区群众的获得感、幸福感,为创建雄安热线品牌、打造雄安政务服务标杆作出更大贡献。
雄安新区12345政务服务便民热线工作领导小组办公室(公共服务局代章)
2023年4月14日














