主办: 中共河北雄安新区工作委员会
河北雄安新区管理委员会
网站导航
千年大计
中央部署
重大时刻
影音纪录
雄安新闻
全媒中心
最新要闻
今日雄安
视频新闻
在线广播
融媒产品
精彩图集
访谈对话
相关专题
雄安TV
热 点
纪 实
秒 拍
航 拍
图片长廊
时政聚焦
经济建设
社会民生
大美雄安
中国雄安集团
雄安政务
财政预决算专栏
政务信息
政务公开
政策文件
服务大厅
法人办事
个人办事
互动交流
意见征集
回应关切
网言网语
雄安社区
我要留言
智能问答
大美雄安
雄安书苑
白洋淀故事
文化传承
历史印记
历史沿革
交 通
旅 游
美 食
民 俗
作品精选
我要投稿
雄安未来
功能定位
行政区划
绿色宜居
智慧城市
入驻机构
999
999
首页
在线问答
搜索
千年大计
Millennium Plan
战略选择 中国样本
雄安新闻
News
消息总汇 瞭望高地
雄安政务
Services
权威发布 民声前沿
大美雄安
Information
天蓝地绿 水城共融
雄安未来
Blueprint
创新引领 卓越缔造
2019-08-09 19:50
来源:
中国雄安官网
阅读正文
微信
微博
Qzone
《今日雄安》 2019年8月9日 第204期
2019-08-09 19:50:56
来源:
中国雄安官网
责任编辑: 王晓娟
关键词:
+1
新闻评论
文明上网理性发言,请遵守新闻评论服务协议,评论仅供表达个人看法,并不代表我网立场
为你推荐
《今日雄安》 2019年8月9日 第204期
欢迎收看!
2019-08-09 19:50:56
京雄城际铁路(北京段)开始联调联试
8月9日,京雄城际铁路(北京段)开始联调联试,各项准备工作全面进入收官阶段,该段将于9月底具备开通运营条件。
2019-08-09 19:37:04
新开发银行雄安新区综合基础设施贷款项目工作人员招聘公告
雄安新区新开发银行贷款项目办公室近日发布招聘公告,招聘6名工作人员。
2019-08-09 18:55:47
关于全国优秀教师和全国优秀教育工作者推荐对象的公示
公示时间为2019年8月8日-2019年8月12日。
2019-08-09 18:51:06
雄安招标丨安新县大张庄排碱沟综合治理工程总承包招标公告
投标文件递交的截止时间为2019年9月3日9时30分。
2019-08-09 18:48:25
雄安新区综合执法局、土地储备中心联合举办七夕青年联谊会
近日,由雄安新区综合执法局、土地储备中心联合举办的综合执法局第一届青年联谊会在雄安新区城乡管理服务中心举行。
2019-08-09 18:46:50
雄安招标丨安新县雁翎沟综合治理工程总承包招标公告
投标文件递交的截止时间为2019年9月4日9时30分。
2019-08-09 18:42:48
雄安招标丨雄安新区规划建设BIM管理平台(一期)项目招标公告
投标文件递交的截止时间为2019年9月3日9时30分。
2019-08-09 18:11:47
开通倒计时!京雄城际接入京九线施工开始联调联试
计划进行27天的联调联试,预计9月4日结束,随后进入试运行阶段。
2019-08-09 18:04:48
评剧新苗京津冀巡演活动走进雄安新区
8月8日,评剧新苗京津冀巡演活动在雄安新区安新县白洋淀文化广场剧院举办。
2019-08-09 17:13:29
动图解丨秋已来,重拾那些夏日的记忆
这个夏天承载了我们太多的酸甜苦辣。趁夏天还没有走远,让我们重拾那些夏日难忘的记忆。
2019-08-09 14:50:32
王宝山率省政协港澳委员、海外侨胞代表及港澳青年赴雄安新区和张家口视察
日前,河北省政协副主席王宝山率省政协港澳委员、海外侨胞代表及港澳青年到雄安新区、张家口,就雄安新区规划建设、北京冬奥会筹办及脱贫攻坚进行视察。
2019-08-09 14:16:20
视频丨雄安做好消防工作,什么应放第一位?专家金句来了!
8月3日上午,第十三期雄安创新大讲堂在雄安市民服务中心举行。公安部火灾事故调查专家、北京市公安局消防局高级工程师李建林以“消防安全管理”为主题进行授课。
2019-08-09 14:12:55
淀上人家
安新县大田庄是白洋淀的水村,村庄建设因地制宜,水村相依,街巷曲折,水乡风貌独特。
2019-08-09 09:49:48
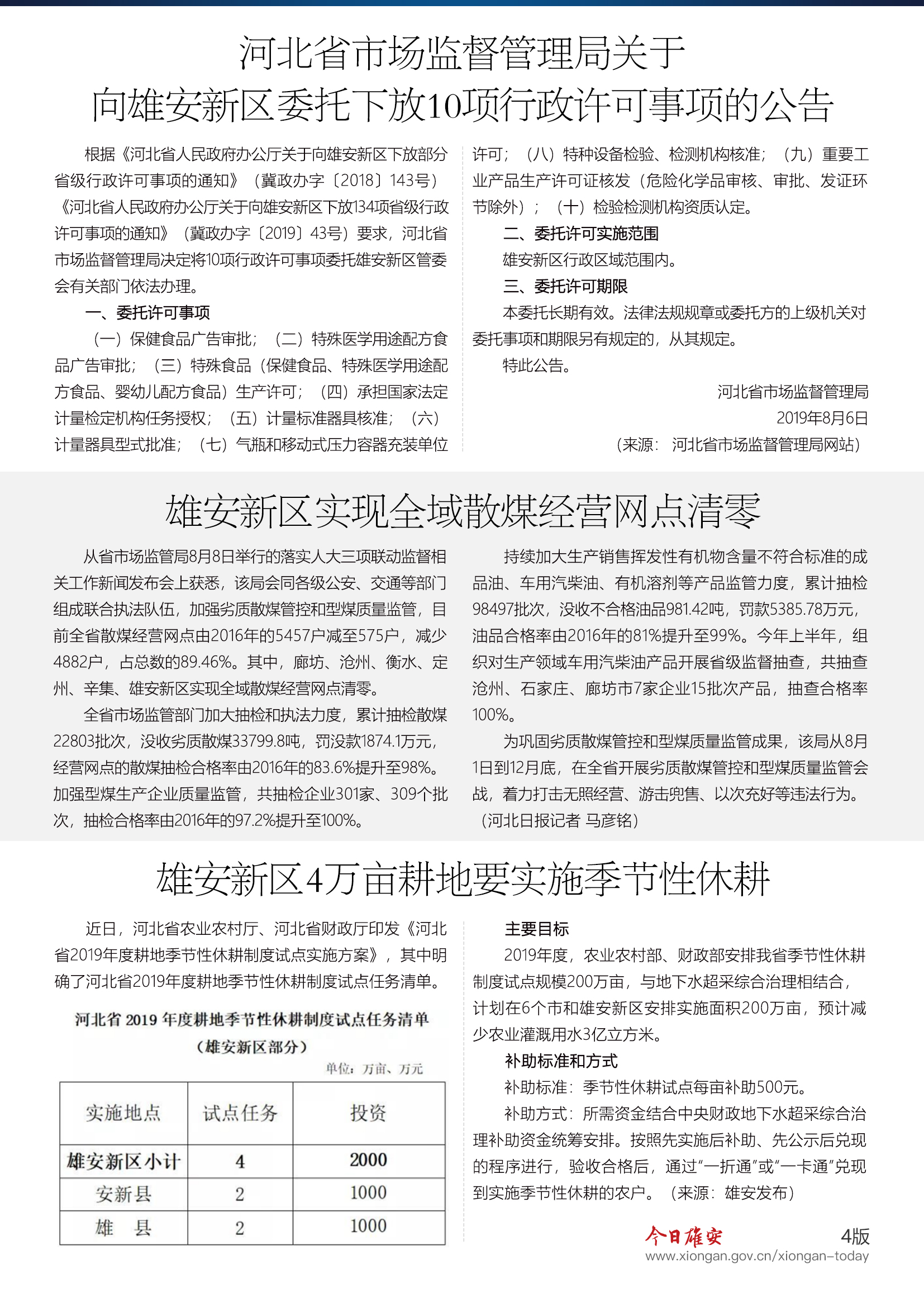
雄安新区实现全域散煤经营网点清零
8月1日到12月底,河北省开展劣质散煤管控和型煤质量监管会战,着力打击无照经营、游击兜售、以次充好等违法行为。
2019-08-09 09:45:30
【雄安之声】20190809
欢迎收听!
2019-08-09 09:27:09
雄安新区实现“链上全流程无纸化放款”
链上全流程无纸化放款,中交雄安融资租赁有限公司首单“融资租赁+雄安区块链+供应链”业务日前在雄安新区成功落地。
2019-08-09 09:09:54
河北省市场监督管理局关于向雄安新区委托下放10项行政许可事项的公告
10项行政许可事项包含保健食品广告审批、特殊医学用途配方食品广告审批、计量标准器具核准等。
2019-08-09 08:59:14
保定:西大洋水库提闸泄水 沿线村庄群众要注意安全
西大洋水库于8月5日12时开始泄水,泄水将持续一段时间,并保持库水位在主汛期不超汛限。
2019-08-09 08:46:49
初长成!“千年秀林”葱茏滴翠
先植绿、后建城,是雄安新区建设的新理念。建设一座绿色生态之城,也是雄安新区的目标。
2019-08-09 08:34:22
生物传感技术赋能雄安 建设有温度的城市
8月7日晚,第17期智能城市星夜谈活动在雄安市民服务中心举行。
2019-08-08 22:22:13
雄安新区与保定举行工作对接座谈会
8月6日,雄安新区与保定市举行工作对接座谈会。
2019-08-08 22:14:26
雄安新区第二届青年联谊大会成功举办
8月7日,正值中国传统节日“七夕”,由雄安新区党群工作部主办的“幸福下一站——雄安”河北雄安新区第二届青年联谊大会在雄安新区金孔雀温泉花园酒店举办。
2019-08-08 20:05:47
雄安新区容城县举办“全民健身日”主题活动
今年8月8日是我国第11个“全民健身日”,活动主题是“健康中国 你我同行”。
2019-08-08 19:38:00
视频丨陈刚与北京市属国资国企考察团一行举行工作座谈
8月6日,河北省委常委、副省长,雄安新区党工委书记、管委会主任陈刚在雄安新区与北京市国资委主任张贵林率领的北京市属国资国企考察团一行举行工作座谈。
2019-08-08 19:37:10
立秋|你的耕耘 终有收获
秋意至,天渐凉,是时候与夏天告别了。仿佛只是一瞬间,这一年就已经过了大半。这大半年里,或许有甜有喜,或许有酸有忧,人生百味都有体会,但请相信,时光不负人,你的耕耘,终有收获。
2019-08-08 19:34:40
暑假读书好去处——雄安5G智慧书屋
全国首家24小时5G无人智慧书店在雄安新区容城县新华书店成功试点运营,为顾客创造了更舒适、更便捷、更智慧的购书、阅读体验。
2019-08-08 18:13:49
全民健身日丨我的微信朋友圈画风突变
打开朋友圈,一股运动风扑面而来。跑步、跳绳、广场舞、健步走......一张张晒出来的健身照让人忍不住放下手机,走到户外运动运动。今天是第11个全民健身日,让我们一起响应全民健身!
2019-08-08 17:47:59
5G网络建设迎火热施工期 年内基站有望达15万台
今年国内5G基站数量预计将达到15万台。
2019-08-08 16:04:05
立秋里的仪式感:今天你“啃秋”了没?
一般而言,一旦进入立秋,气温会逐渐下降,意味着秋天的开始。为了迎接这个节气,人们会“啃秋”、贴秋膘。
2019-08-08 15:58:49
首个残疾人托养服务国家标准出台 16周岁至退休年龄段残疾人可获服务
从2020年1月1日起,《就业年龄段智力、精神及重度肢体残疾人托养服务规范》将正式实施。
2019-08-08 11:42:14
河北省全面推进流通领域药品追溯系统运行
全省药品批发企业和零售连锁企业须在9月15日前全部加入河北省药品追溯系统。
2019-08-08 09:46:30
河北省固定资产投资同比增长5.6%
上半年,雄安新区建设明显加快,施工项目31个,完成投资同比增长9.4%,增速比1至5月加快39.7个百分点。
2019-08-08 09:37:49
河北省将培育六大乡村旅游特色品牌
六大乡村旅游特色品牌包括:太行山水人家、长城文化老家、坝上草原牧家、湖泊湿地船家、华北田园农家、海滨海岛渔家。
2019-08-08 09:33:57
【雄安之声】20190808
欢迎收听!
2019-08-08 09:28:54
到2020年河北省基本建立自然资源资产产权制度
坚持资源公有、物权法定和统一确权登记,在雄安新区优先开展自然资源统一确权登记。
2019-08-08 09:24:30
河北专科提前批一志愿录取结束 部分高校出现缺额
河北省专科提前批一志愿录取于8月7日结束,本批次共录取考生11000余人。
2019-08-08 09:14:38
河北省工业技改投资同比增长5.4%
钢铁工业对全省技改投资增速贡献最大,技术改造投资同比增长46.9%。
2019-08-08 09:06:58
河北省开展有限空间作业安全生产专项整治
专项整治时间为2019年8月至2020年3月。
2019-08-08 08:36:57
雄安招标丨雄安新区昝岗组团高铁站片区综合能源项目实施方案咨询报告编制单位比选公告
递交响应文件截止时间为2019年8月12日9:00。
2019-08-07 22:28:41
每亩补助500元!雄安新区4万亩耕地要实施季节性休耕
河北省农业农村厅、河北省财政厅印发《河北省2019年度耕地季节性休耕制度试点实施方案》,雄安新区位列试点区域。
2019-08-07 22:27:19
《今日雄安》2019年8月7日第203期
欢迎收看!
2019-08-07 22:25:01
H5丨这些故事,我想一直一直讲给你听!
这是属于雄安的,属于他们的,或许,也属于你的故事。
2019-08-07 22:16:46
加载更多新闻
People take part in square dance competition in Xiongan New Area
In pics: eldest fishman couple at Baiyangdian Lake
In pics: Lotus flowers at Baiyangdian Lake in Xiongan New Area
Designers from 6 countries and regions register for school uniform design competition in Xiongan
Students from Xiongan New Area campus attend graduation ceremony in Beijing
Residents make Zongzi to greet Dragon Boat Festival in Xiongan
Folk activities held in schools in Xiongan to celebrate Dragon Boat Festival
Picturesque sceneries in Xiongan to bring you coolness in summer
Video: World-class concert held in Xiongan New Area
Xiongan greets harvest season
World-class concert held in Xiongan New Area
In pics: Ancient underground military tunnel in Xiongan New Area
In pics: First day of national college entrance examination in Xiongan
China publishes master plan for Xiongan New Area
China approves master plan for Xiongan New Area
Stamps issued to mark birth of Xiongan New Area in Hebei
Aerial view of Baiyangdian in Xiongan New Area on New Year's Day
In pics: first snowfall in Xiongan New Area in 2018
Sail toward the rising sun of the new era
In pics: Xiongan New Area in one year
020020030100000000000000011100001210235989