河北雄安人力资源服务有限公司(以下简称雄安人力公司)根据工作需要,现面向社会公开招聘业务外包员工。工作地点在雄安新区,从事垃圾电厂运行和水处理相关工作。
招聘原则
坚持德才兼备、以德为先、五湖四海、任人唯贤的用人标准,坚持公开、平等、竞争、择优的用人原则。
招聘岗位
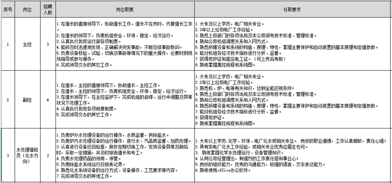
招聘人数9人,招聘岗位及岗位要求详见下表或招聘报名页面。

报名时间及方式
1.报名截止时间:2021年9月5日。
2.报名方式:本次招聘报名仅接受网上报名。应聘人员登录国聘雄才网进行报名。
人员管理
聘用人员与雄安人力公司签订劳动合同,办理手续后安排到相应岗位工作。
注意事项
1.应聘人员须同时附件提交身份信息、毕业证书、岗位要求的资格证书等相关证明材料。
2.应聘人员应对本人填报、提供信息的真实性、准确性、完整性负责;提供虚假信息者,一经发现,取消应聘资格。
3.招聘有关信息将通过短信、电话或邮件等方式通知,招聘各环节未通过人员不再另行通知。请应聘者确保填报的手机号码、邮箱等联系方式准确无误,并保持通讯畅通。
4.招聘不收取任何费用,不举办或委托任何机构开展相关辅导培训。
报名咨询
1.咨询电话:0312-5629980。
2.咨询时间:9:00-12:00,14:00-17:30(工作日)。
3.报名入口:(请复制以下网址到浏览器中查看)
河北雄安人力资源服务有限公司
2021年8月16日








