主办: 中共河北雄安新区工作委员会
河北雄安新区管理委员会
网站导航
千年大计
中央部署
重大时刻
影音纪录
雄安新闻
全媒中心
最新要闻
今日雄安
视频新闻
在线广播
融媒产品
精彩图集
访谈对话
相关专题
雄安TV
热 点
纪 实
秒 拍
航 拍
图片长廊
时政聚焦
经济建设
社会民生
大美雄安
中国雄安集团
雄安政务
财政预决算专栏
政务信息
政务公开
政策文件
服务大厅
法人办事
个人办事
互动交流
意见征集
回应关切
网言网语
雄安社区
我要留言
智能问答
大美雄安
雄安书苑
白洋淀故事
文化传承
历史印记
历史沿革
交 通
旅 游
美 食
民 俗
作品精选
我要投稿
雄安未来
功能定位
行政区划
绿色宜居
智慧城市
入驻机构
999
999
首页
在线问答
搜索
千年大计
Millennium Plan
战略选择 中国样本
雄安新闻
News
消息总汇 瞭望高地
雄安政务
Services
权威发布 民声前沿
大美雄安
Information
天蓝地绿 水城共融
雄安未来
Blueprint
创新引领 卓越缔造
2019-07-15 18:49
来源:
中国雄安官网
阅读正文
微信
微博
Qzone
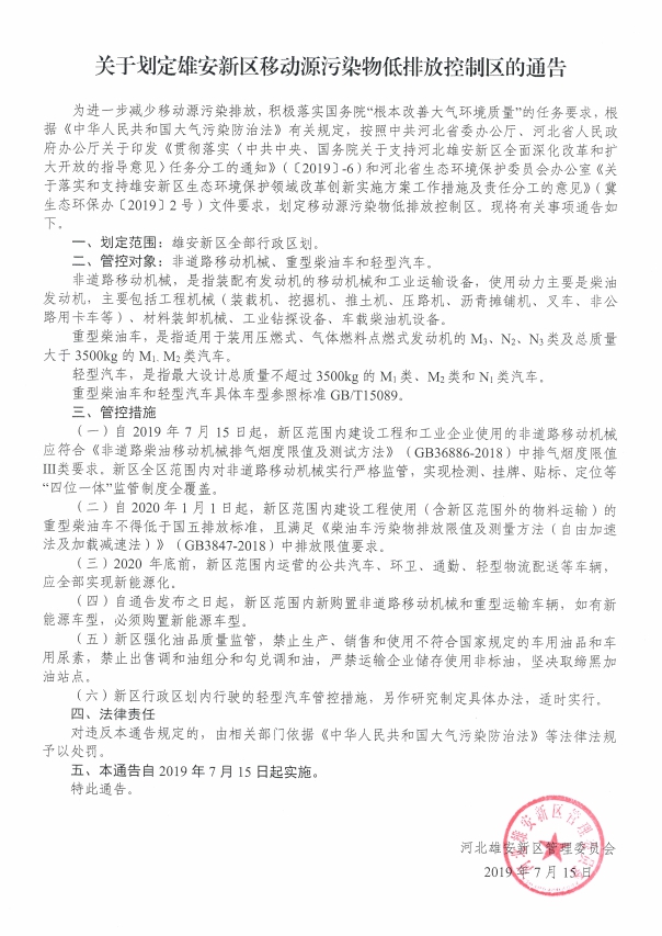
关于划定雄安新区移动源污染物低排放控制区的通告
2019-07-15 18:49:21
来源:
中国雄安官网
责任编辑: 王晓娟
关键词:
+1
新闻评论
文明上网理性发言,请遵守新闻评论服务协议,评论仅供表达个人看法,并不代表我网立场
为你推荐
全面提升县级医院综合能力第二阶段名单公布 安新县医院入选
到2020年,45家县医院和38家县中医医院分别达到“三级医院”和“三级中医医院”服务能力要求。
2019-07-16 20:56:49
广受关注!雄安新区招生对接会参与院校增至百所
雄安新区京津冀鲁重点职业院校、技师学院招生对接会将于7月18日在安新县白洋淀文化广场举办。
2019-07-16 20:42:38
在京雄城际铁路施工工地里逛公园、赏荷花
在京雄城际铁路雄安站房一标段施工现场一隅有一个小公园,池塘、绿地、凉亭、走廊一应俱全,在忙碌火热的施工工地里,这个小公园显得别具一格,坐在凉亭里看着不远处的塔吊林立,更是别有一番风味。
2019-07-16 20:37:51
世界冠军史冬鹏助阵!雄安新区首届中小学生体育夏令营活动启动
7月16日上午,2019年全国青少年体育冬夏令营(河北站)启动仪式暨雄安新区首届中小学生体育夏令营活动在雄安新区雄县白洋淀高级中学拉开帷幕。
2019-07-16 20:28:45
“雨露计划”助力脱贫攻坚 河北每生每学年补助3000元
7月15日上午,以“广泛动员社会力量、开展就业精准帮扶、阻断贫困代际传递、实现劳动技能脱贫”为主题的全国“雨露计划”贫困家庭毕业生就业帮扶推进会在石家庄邮电职业技术学院召开。
2019-07-16 16:17:21
雄安新区将建移动源污染物低排放控制区
7月15日,雄安新区管委会发布《关于划定雄安新区移动源污染物低排放控制区的通告》提出,雄安新区在全国率先建立移动源污染物低排放控制区,进一步减少移动源污染排放。
2019-07-16 16:14:06
努力使群众不生病、少生病 我国出台健康中国行动有关文件
国务院近日印发《国务院关于实施健康中国行动的意见》,国家层面出台《健康中国行动(2019—2030年)》,围绕疾病预防和健康促进两大核心,提出将开展15个重大专项行动。
2019-07-16 16:13:18
我国对四类重大慢性病发起“攻坚战”
我国将针对心脑血管疾病、癌症、慢性呼吸系统疾病、糖尿病这四类重大慢性病开展防治行动。
2019-07-16 16:11:04
六部门出台文件要求:校外线上培训机构不得聘用中小学在职教师
教育部会同中央网信办、工业和信息化部、公安部、广电总局、全国“扫黄打非”办等部门联合印发的《关于规范校外线上培训的实施意见》。
2019-07-16 15:55:25
河北省综合立体交通网规划编制工作全面启动
7月11日,河北省综合立体交通网规划纲要(2021-2050年)编制工作启动会议召开,标志着全省综合立体交通网规划编制工作全面启动。
2019-07-16 15:51:56
河北省交通运输厅35项政务服务事项进驻省政务服务大厅集中办理
近日,河北省交通运输厅发布《关于变更政务服务事项办理地址的通告》,省交通运输厅35项政务服务事项7月16日进驻省政务服务大厅集中办理。
2019-07-16 15:49:05
河北唐山:水鸟戏荷
近日,大批水鸟飞临河北省唐山市南湖公园,在荷花绽放的湖面上飞舞嬉戏,形成一道靓丽的风景线。
2019-07-16 15:26:52
传承文脉 讴歌雄安——对话雄安新区民间文化学者董永强
30年来,他默默扎根乡村学校,汗水浇得百花吐艳。新区设立后,他坚持传承雄安文脉,教学之余热衷于歌词创作。他就是雄安新区民间文化学者、雄县米家务镇中心校教师董永强。
2019-07-16 15:23:29
雄安新区雄县举办“走进雄安”河北梆子名家雄州演唱会
7月15日,由雄县县委宣传部、雄县文化和旅游局主办的“走进雄安—河北梆子名家雄州演唱会”如期开锣,11位名家、22个经典剧目,老中青三代同台演绎。
2019-07-16 13:49:42
本科提前批B二志愿征集1171个计划 7月16日录取结束
河北省教育考试院7月15日公布了本科提前批B二志愿征集计划,184所高校共征集1171个计划。
2019-07-16 10:29:21
河北省生态环境厅9项审批服务事项进驻省政务服务大厅集中办理
自7月16日起,河北省生态环境厅9项审批服务事项进驻省政务服务大厅集中办理。
2019-07-16 10:27:26
大兴国际机场飞行区工程通过验收
7月8日-7月11日,经过4天紧张有序的工作,北京大兴国际机场飞行区工程顺利通过行业验收。
2019-07-16 10:24:32
一枚印章管到底——雄安新区提升政务服务水平速写
雄安新区深化体制机制改革,打造服务型政府,推出一系列改革举措。
2019-07-16 10:22:57
安新县委县政府大院晚间对外开放停车位
安新县本着“合理利用资源,文明有序停放”的原则,决定将县委县政府机关大院下班后部分空闲停车位提供给附近居民临时停放使用。
2019-07-16 10:05:18
打造高质量发展的标杆工程——探访建设中的京雄城际铁路雄安高铁站
作为雄安新区第一个开工的重大交通建设项目,雄安高铁站建设备受瞩目。
2019-07-16 10:01:31
京雄高速公路河北段有望年内开工建设
京雄高速公路河北段初步设计文件日前已获省发改委批复,预计下半年开工建设。
2019-07-16 09:51:18
“我必须回去,还有一户在等我!”
目前,雄安新区安新县大王镇西阳村,征迁安置工作正顺利推进,各项工作保质保量完成。在这背后,是党员干部群众共同努力的结果。
2019-07-16 09:38:30
【雄安之声】20190716
欢迎收听!
2019-07-16 09:37:07
王东峰主持召开河北雄安新区规划建设工作领导小组会议
7月14日下午,河北雄安新区规划建设工作领导小组召开会议,听取雄安新区造林绿化建设方案和工作进展汇报,研究部署下一阶段生态建设和绿化造林任务。
2019-07-15 18:49:08
关于划定雄安新区移动源污染物低排放控制区的通告
河北雄安新区管理委员会今日发布关于划定雄安新区移动源污染物低排放控制区的通告。
2019-07-15 18:49:21
《今日雄安》 2019年7月15日 第193期
欢迎收看!
2019-07-15 18:48:22
雄安新区对接北京优质教育资源
教育,是关乎民生的大事。在家门口就能享受到最优质的教育资源,是老百姓最渴盼的。两年来,雄安新区的百姓尝到了新区设立带来的“红利”,有了更多幸福感和获得感。
2019-07-15 17:44:52
河北省鼓励支持社会力量开办诊所
为确保按期完成年度整体医改重点工作任务,近日,河北省医改办制定并印发了《河北省2019年深化医药卫生体制改革重点工作补充任务安排》。
2019-07-15 15:15:52
七月错过这里,你可就错过了整个北方的夏天!
在七月,如果错过了白洋淀,那你可能就错过了整个北方的夏天!因为,这里不仅清凉舒适,还有一场绝美荷宴。
2019-07-15 14:16:40
2019年度省科学技术奖学科专业组网络评审结果出炉
近日,记者从河北省科技厅获悉,2019年度河北省科学技术奖三大奖(自然科学奖、技术发明奖、科技进步奖)学科专业组网络评审工作结束。
2019-07-15 11:05:32
7月15日将公布高校缺额和新增计划 进行二志愿征集
从河北省教育考试院获悉,本科提前批B一志愿录取于7月14日结束,7月15日将公布高校缺额和新增计划,进行二志愿征集,届时未被录取的考生请及时关注。
2019-07-15 10:55:50
河北省文化和旅游厅:抓好31项调研课题推动立行立改
河北省文化和旅游厅在“不忘初心、牢记使命”主题教育中确定31项调研课题,聚焦解决全省文化和旅游领域重点、难点和热点问题,推动新时代文化和旅游事业高质量繁荣发展。
2019-07-15 10:49:01
河北省高校学生资助工作热线电话开通
河北省教育厅在7月15日至9月12日每个工作日的工作时间开通“河北省高校学生资助工作热线电话”。
2019-07-15 10:10:18
7月16日起河北省自然资源厅49项政务服务事项进驻省政务服务大厅
近日,河北省自然资源厅发布《关于政务服务事项办理地址变更的公告》,河北省自然资源厅49主项62子项政务服务事项,将于7月16日进驻河北省政务服务大厅集中办理。
2019-07-15 10:09:04
河北省教育厅:暑假期间组织学生集体活动需审批
河北省教育厅日前下发通知,就高温天气防范应对及暑假期间学校安全工作进行部署。
2019-07-15 10:07:29
京津冀动力电池回收利用18项试点示范项目发布
近日,北京市经信局、天津市工信局和河北省工信厅联合印发通知,公布了京津冀地区新能源汽车动力电池回收利用试点示范项目名单,共计18个项目。
2019-07-15 10:04:19
京津冀签署文化和旅游协同发展战略合作框架协议
京津冀文化和旅游部门组织召开了京津冀文化和旅游协同发展工作会,成立了京津冀文化和旅游协同发展领导小组,签署了《京津冀文化和旅游协同发展战略合作框架协议》。
2019-07-15 10:02:57
暑期出游你准备好了么?
随着暑假来临,一年一度的暑期旅游旺季全面开启,旅行已经成为暑期日程安排表中的一项重要内容。
2019-07-15 09:43:28
截至5月底河北省城镇新增就业47万人
今年以来截至5月底,河北省城镇新增就业47万人,完成全年目标任务的55.29%;失业人员再就业12.02万人,完成全年目标任务的50.01%。
2019-07-15 09:42:09
【雄安之声】20190715
欢迎收听!
2019-07-15 09:09:48
截至5月底河北省城镇新增就业47万人
截至5月底,河北省城镇新增就业47万人,完成全年目标任务的55.29%。
2019-07-14 20:29:10
7月15日17时本科提前批B二志愿、对口本科批二志愿开始填报
7月15日17时开始填报本科提前批B二志愿、对口本科批二志愿。
2019-07-14 20:19:45
北京世园会举办地延庆成现代园艺产业聚集地
近年来,借助北京世园会筹办机遇,延庆加快推进现代园艺产业发展。
2019-07-14 20:12:26
加载更多新闻
People take part in square dance competition in Xiongan New Area
In pics: eldest fishman couple at Baiyangdian Lake
In pics: Lotus flowers at Baiyangdian Lake in Xiongan New Area
Designers from 6 countries and regions register for school uniform design competition in Xiongan
Students from Xiongan New Area campus attend graduation ceremony in Beijing
Residents make Zongzi to greet Dragon Boat Festival in Xiongan
Folk activities held in schools in Xiongan to celebrate Dragon Boat Festival
Picturesque sceneries in Xiongan to bring you coolness in summer
Video: World-class concert held in Xiongan New Area
Xiongan greets harvest season
World-class concert held in Xiongan New Area
In pics: Ancient underground military tunnel in Xiongan New Area
In pics: First day of national college entrance examination in Xiongan
China publishes master plan for Xiongan New Area
China approves master plan for Xiongan New Area
Stamps issued to mark birth of Xiongan New Area in Hebei
Aerial view of Baiyangdian in Xiongan New Area on New Year's Day
In pics: first snowfall in Xiongan New Area in 2018
Sail toward the rising sun of the new era
In pics: Xiongan New Area in one year
020020030100000000000000011100001210197198