来源:
河北新闻网

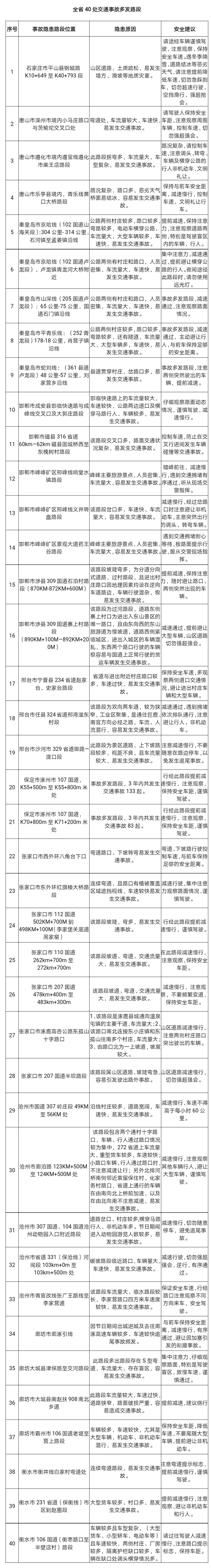
河北公布2019年春运交通事故多发路段和易拥堵路段

2019-01-21 17:04:08 来源: 河北新闻网

    1月21日,2019年春运工作正式开启。河北省交管局根据历年春运期间交通管理情况,汇总了高速公路、国省道路的易拥堵路段45处和易发交通事故危险路段40处,提示广大驾驶人出行前提前了解,尽量选择绕行路线。(记者高珊)

责任编辑: 李志强
关键词:
+1
新闻评论文明上网理性发言,请遵守新闻评论服务协议,评论仅供表达个人看法,并不代表我网立场

为你推荐

加载更多新闻
020020030100000000000000011100001210043514