河北省交管局发布“五一”假期安全出行“两公布一提示”
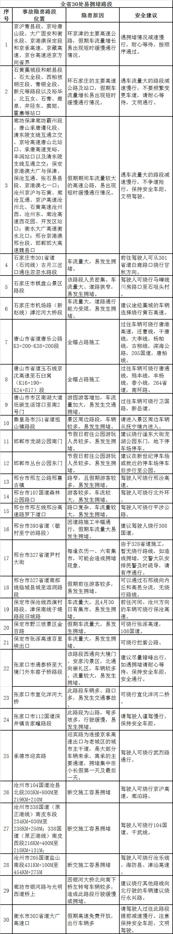
2018年“五一”假期将至,旅游旺季也随之到来,外出旅游车辆、人员增多,道路交通安全风险加大。河北省交管局根据近期全省道路交通安全形势研判,汇总了“五一”假期全省30处事故多发和30处易拥堵路段,提醒广大驾驶人合理安排出行,提前掌握路况,谨慎守法驾驶。


据河北省交管局分析,当前正值旅游旺季,高速公路“五一”假期小客车免费通行,群众自驾游、近郊短途游、省际周边游将会明显增多,预计车流高峰会集中在4月29日上午和5月1日下午两个时间段,设区市出入口、环京高速公路和景区周边道路将会出现排队缓行和潮汐式拥堵。此外,河北省环市、环设区市周边景区较多,群众到城市郊区踏青采摘,居家出行较多,加上我省西部太行山、北部燕山许多旅游景区位于山上,路窄、坡陡、弯急,安全设施不足、通行条件差。
河北省交管局提醒广大驾驶人和节日出行群众:
自驾车出行应关注公安交管部门发布的交通路况信息和交通安全提示,提前安排好出行时间和路线,熟悉车况和路况;不要疲劳驾驶,杜绝酒后驾驶、无证驾驶。
驾车行经农村道路,遇急弯陡坡、长下坡、临水临崖道路,要注意减速慢行;注意观察道路两侧情况尤其是支路车辆和行人,遇紧急情况要提前采取措施。
高速公路行车要系好安全带,保持安全车距;遇雨天路滑,要降低车速,减少变道超车,谨慎驾驶;节日期间高速公路、城市出入口附近交通拥挤,切勿占用应急车道,避免争道抢行诱发刮蹭事故。
乘坐客车出行,要到客运站选择正规营运客车,切勿乘坐私揽客源、无营运资质的客车。发现客车超员、超速、疲劳驾驶等交通违法行为可通过电话、短信、微信等途径向公安交管部门举报。
选择节日出游的游客,要关注目的地的天气及交通情况,乘坐旅游客运车辆要系好安全带,选择自由行的游客,在不熟悉道路交通状况和规则的情况下,谨慎租车自驾,严格遵守当地交通法律法规。(记者孙明霞)

