各有关单位:
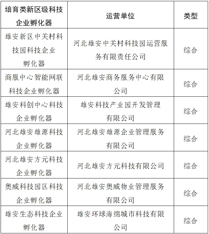
为深入实施创新驱动发展战略,引导雄安新区科技企业孵化器高质量发展,根据《河北雄安新区科技企业孵化器认定管理办法》(雄安改发〔2023〕496号)以及《关于<河北雄安新区科技企业孵化器认定管理办法>的补充通知》要求,按照有关程序确定2023年新区级科技企业孵化器3家,培育类新区级科技企业孵化器7家。现将名单予以公布。
附件:2023年河北雄安新区新认定科技企业孵化器名单
雄安新区改革发展局
2023年12月29日
2023年河北雄安新区新认定科技企业孵化器名单


各有关单位:
为深入实施创新驱动发展战略,引导雄安新区科技企业孵化器高质量发展,根据《河北雄安新区科技企业孵化器认定管理办法》(雄安改发〔2023〕496号)以及《关于<河北雄安新区科技企业孵化器认定管理办法>的补充通知》要求,按照有关程序确定2023年新区级科技企业孵化器3家,培育类新区级科技企业孵化器7家。现将名单予以公布。
附件:2023年河北雄安新区新认定科技企业孵化器名单
雄安新区改革发展局
2023年12月29日
2023年河北雄安新区新认定科技企业孵化器名单

