河北雄安人力资源服务有限公司(以下简称雄安人力公司)根据工作需要,现面向社会公开招聘医师岗位、护理岗位、人力后勤类岗位工作人员,诚邀您的加入!
招聘原则
坚持德才兼备、以德为先、五湖四海、任人唯贤的用人标准,坚持公开、平等、竞争、择优的用人原则。
招聘岗位
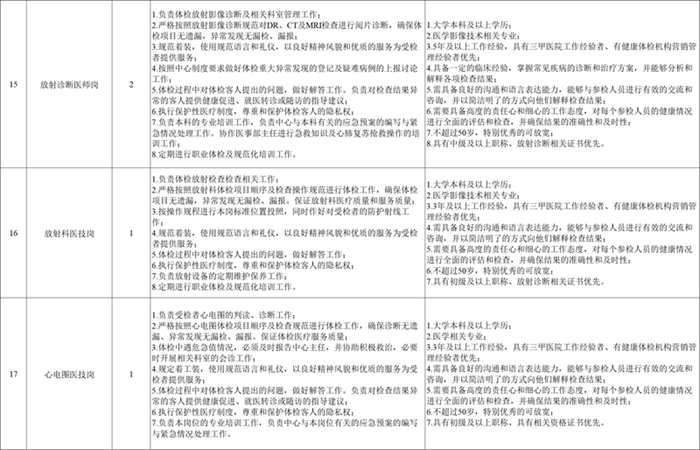
招聘41人,岗位要求详见下表或招聘报名页面:



报名时间及方式
报名截止时间:自公告发布之日起至招满为止。
报名方式:本次招聘报名仅接受网上报名,请应聘人员登录雄才网进行报名
人员管理
聘用人员与雄安人力公司签订劳动合同,办理手续后安排到相应岗位工作。
注意事项
1.应聘人员须同时附件提交身份信息、毕业证书、岗位要求的资格证书等相关证明材料。
2.应聘人员应对本人填报、提供信息的真实性、准确性、完整性负责;提供虚假信息者,一经发现,取消应聘资格。
3.应聘人员投递简历时只可选择该项目其中一个岗位,不可重复投递。
4.招聘不收取任何费用,不举办或委托任何机构开展相关辅导培训。
报名咨询
咨询电话:0312-5619961
咨询时间:工作日上午9:00-12:00,下午2:00-5:30
面试流程及通知
招聘流程:结合岗位职责和实际需求,将对应聘者的简历进行审核、筛选。初筛合格者,将组织面试、岗位适应性考察和思想政治考察等环节。根据招聘岗位的实际需要,面试可能会安排多轮,并根据应聘者的综合表现择优录取。
面试通知:具体的面试时间、地点等招聘相关信息,将通过短信、电话或邮件等方式另行通知,请随时关注短信和邮件,并保持手机畅通,及时查收我司发送的面试安排通知。招聘各环节未予通过的应聘者,将不再另行通知,应聘者可以通过咨询电话咨询面试结果。
河北雄安人力资源服务有限公司
2023年11月23日