雄安新区容西、雄东、昝岗片区给排水管网、客户服务及昝岗再生水厂等水务设施,根据工作需要面向社会公开招聘从事水厂、管网运维的运营管理及客户服务相关工作的人员。
一、招聘原则
坚持德才兼备、以德为先、五湖四海、任人唯贤的用人标准,坚持公开、平等、竞争、择优的用人原则。
二、招聘岗位
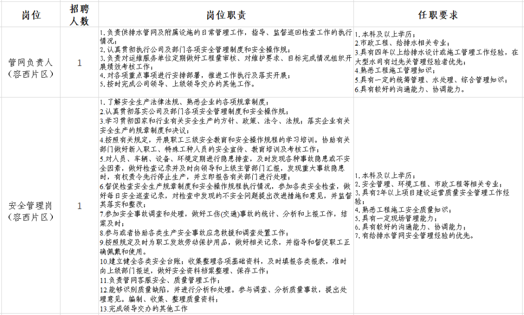
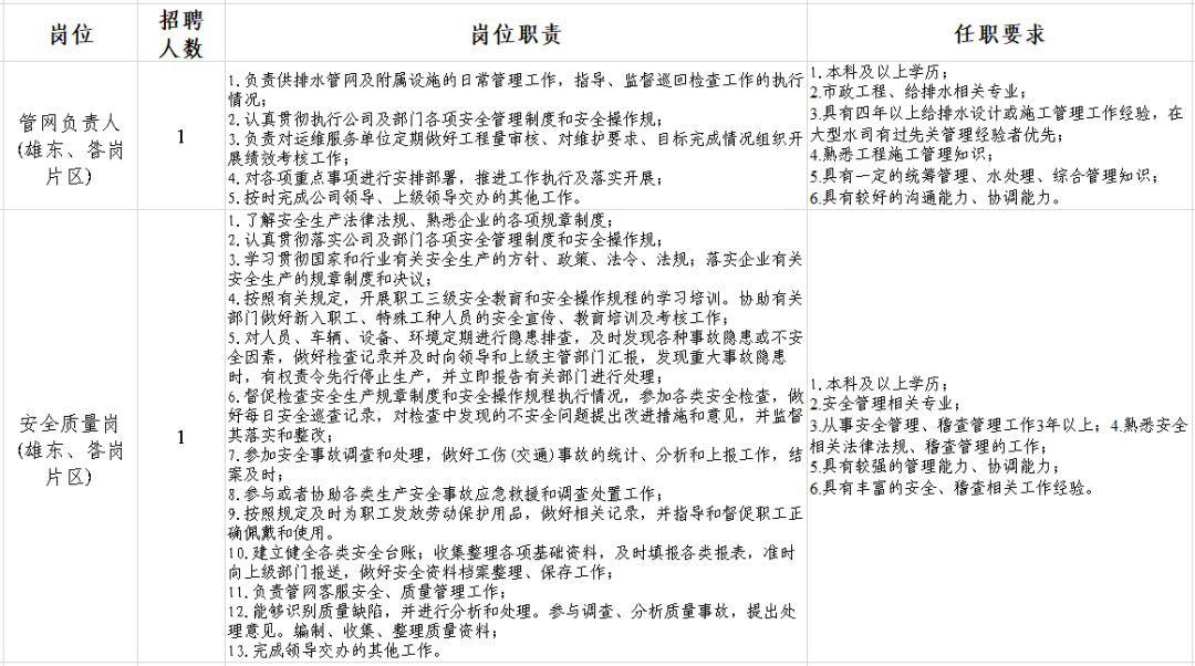
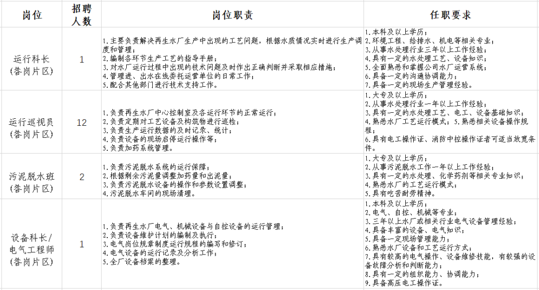
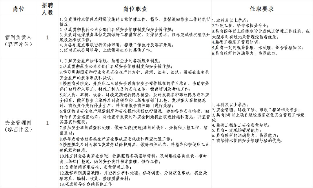
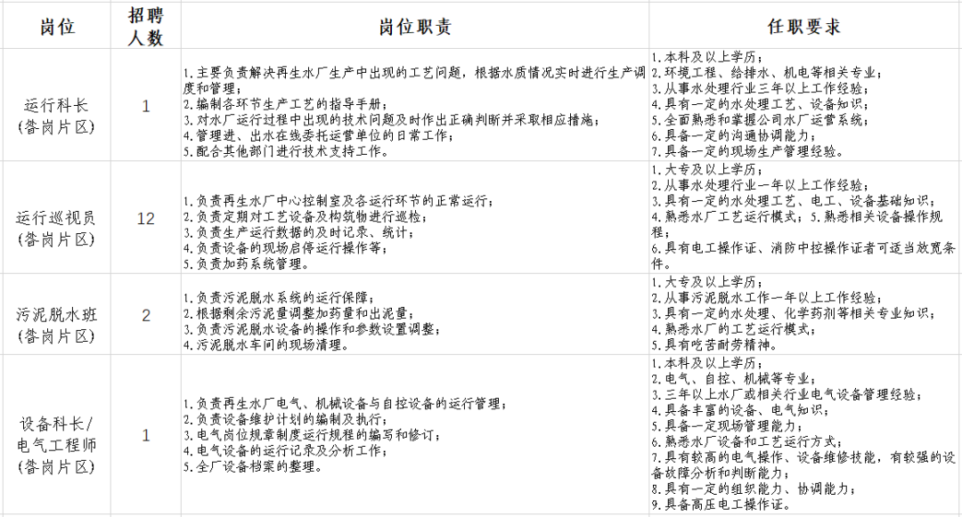
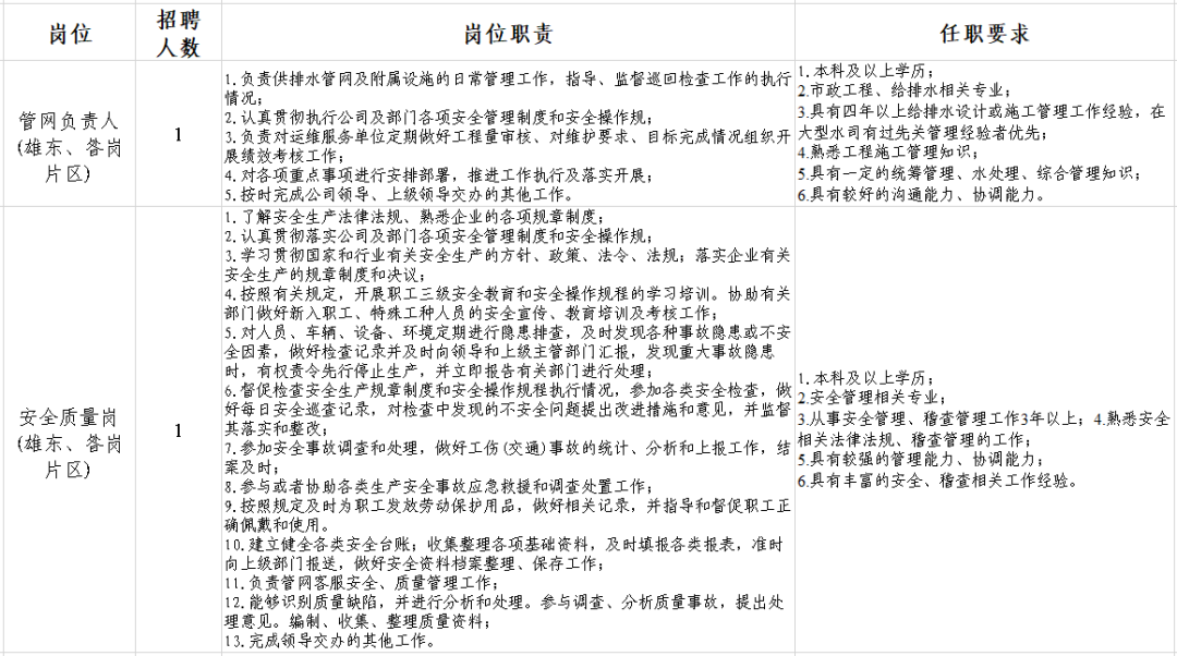
招聘人数共49人。
招聘岗位及岗位要求详见下表或招聘报名页面。







三、报名时间及方式
1.报名截止时间:自公告发布之日起至招满为止。
2.报名方式:本次招聘报名仅接受网上报名。应聘人员登录雄才网(https://www.ixahr.com/)进行报名。
四、人员管理
聘用人员与雄安人力公司签订劳动合同,办理手续后安排到相应岗位工作。
五、注意事项
1.应聘人员须同时附件提交身份信息、毕业证书、岗位要求的资格证书等相关证明材料。
2.应聘人员应对本人填报、提供信息的真实性、准确性、完整性负责;提供虚假信息者,一经发现,取消应聘资格。
3.招聘有关信息将通过短信、电话或邮件等方式通知,招聘各环节未通过人员不再另行通知。请应聘者确保填报的手机号码、邮箱等联系方式准确无误,并保持通讯畅通。
4.招聘不收取任何费用,不举办或委托任何机构开展相关辅导培训。
六、报名咨询
1.咨询电话:0312-5619956,0312-5619961
2.咨询时间:9:00-12:00,14:00-17:30(工作日)
报名入口:(请复制以下网址到浏览器中查看)https://www.ixahr.com/index.php?m=&c=jobs&a=com_show&id=195
河北雄安人力资源服务有限公司
2022年7月8日












