当前位置:
首页
>>
正文
2025
06
/
10
17:08:15
来源:
容西管理委员会
微信
微博
Qzone
扫描关注
中国雄安官网
微信公众号
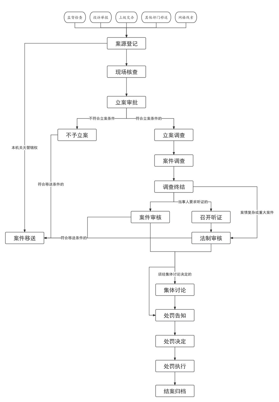
河北雄安新区容西管理委员会普通程序行政执法案件办理流程
2025-06-10 17:08:15
来源:
容西管理委员会
责任编辑: 王晓娟
关键词: