06/10
17:07:37容西管理委员会
微信公众号
河北雄安新区容西管理委员会重大行政执法决定法制审核办法
为规范重大行政执法决定法制审核工作,加强对行政执法行为的监督,促进行政执法机关依法行政,根据《中华人民共和国行政处罚法》《河北省行政执法监督条例》《河北雄安新区条例》《河北省重大行政执法决定法制审核办法》《河北雄安新区重大行政执法决定法制审核办法》等法律、法规和国家有关规定,结合容西片区实际,特制定本办法。
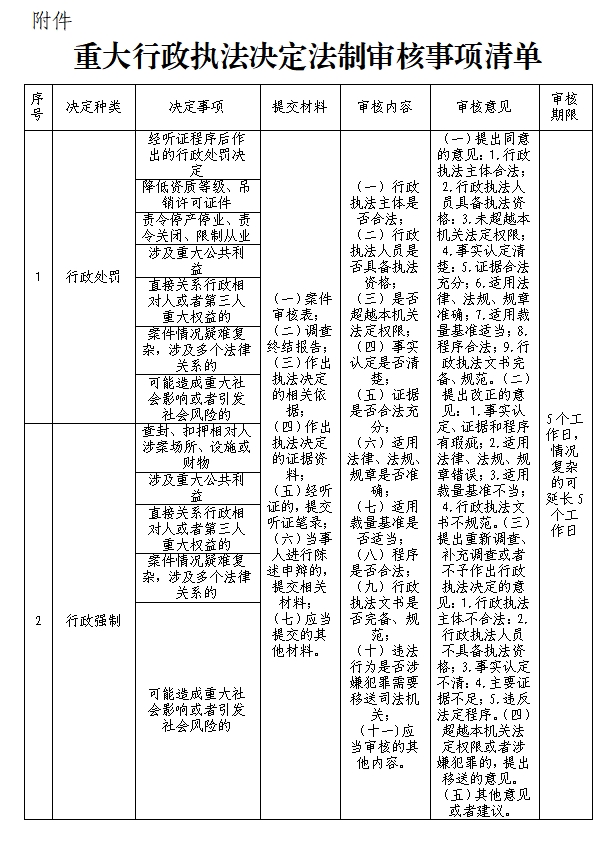
一、本办法所称重大行政执法决定,是指具有下列情形之一的行政处罚、行政强制等决定:
(一)涉及重大公共利益的;
(二)可能造成重大社会影响或者引发社会风险的;
(三)直接关系行政相对人或者第三人重大权益的;
(四)需经听证程序作出的;
(五)案件情况疑难复杂,涉及多个法律关系的;
(六)法律、法规、规章规定的其他情形。
结合本机关执法职责、执法层级、涉案金额等因素,编制重大行政执法决定法制审核事项清单(附件),并根据实际情况进行动态调整。
二、重大行政执法决定法制审核应当遵循公正、公平、合法、及时的原则,坚持应审必审、有错必纠,保证重大行政执法决定合法、适当。
三、社会工作部负责本机关重大行政执法决定法制审核的具体实施,负责对拟作出的重大行政执法决定的合法性进行法制审核。
四、作出重大行政执法决定前,应当进行法制审核,未经法制审核或者审核未通过的,不得作出决定。
五、办案处室在拟作出重大行政执法决定前,应当送社会工作部进行法制审核,经法制审核后报请本机关主管负责人或者集体讨论决定。
六、法制审核采用书面形式,在审核过程中,社会工作部有权调阅行政执法活动相关材料。
办案处室应当提交下列材料:
(一)案件审核表;
(二)调查终结报告;
(三)作出执法决定的相关依据;
(四)作出执法决定的证据资料;
(五)经听证的,提交听证笔录;
(六)当事人进行陈述申辩的,提交相关材料;
(七)应当提交的其他材料。
社会工作部认为提交的材料不齐全的,可以要求办案处室在约定时间内补充材料,或者退回办案处室补充材料后重新提交。
七、办案处室原则上应当在法定办理期限届满前20个自然日,将案卷材料送社会工作部进行法制审核,社会工作部应当自收到送审材料之日起5个工作日内完成法制审核。情况复杂的,经本机关主要负责人批准可以延长5个工作日。补充材料的时间不计入审核期限。
八、社会工作部应当对下列内容进行法制审核:
(一)行政执法主体是否合法;
(二)行政执法人员是否具备执法资格;
(三)是否超越本机关法定权限;
(四)事实认定是否清楚;
(五)证据是否合法充分;
(六)适用法律、法规、规章是否准确;
(七)适用裁量基准是否适当;
(八)程序是否合法;
(九)行政执法文书是否完备、规范;
(十)违法行为是否涉嫌犯罪需要移送司法机关;
(十一)应当审核的其他内容。
八、社会工作部完成法制审核后,应当区别情况,提出以下书面审核意见:
(一)符合下列情形的,提出同意的意见:
1.行政执法主体合法;
2.行政执法人员具备执法资格:
3.未超越本机关法定权限;
4.事实认定清楚;
5.证据合法充分;
6.适用法律、法规、规章准确;
7.适用裁量基准适当;
8.程序合法;
9.行政执法文书完备、规范。
(二)有下列情形之一的,提出改正的意见:
1.事实认定、证据和程序有瑕疵;
2.适用法律、法规、规章错误;
3.适用裁量基准不当;
4.行政执法文书不规范。
(三)有下列情形之一的,提出重新调查、补充调查予作出行政执法决定的意见:
1.行政执法主体不合法;
2.行政执法人员不具备执法资格;
3.事实认定不清;
4.主要证据不足;
5.违反法定程序。
(四)超越本机关法定权限或者涉嫌犯罪的,提出移送的意见。
(五)其他意见或者建议。
法制审核意见应当由社会工作部具备法制审核资格的人员出具,人员不足的,可通过政府购买服务方式,聘用长期固定的法制审核人员进行法制审核。
九、重大行政执法决定经法制审核未通过的,办案处室应当根据审核意见作出相应处理,再次送社会工作部审核。
办案处室对法制审核意见有异议的,可以自收到审核意见之日起2个工作日内书面向社会工作部提出复审建议。社会工作部应当自收到书面复审建议之日起2个工作日内提出复审意见。办案处室对复审意见仍有异议的,报请本机关主要负责人或集体讨论决定。
十、办案处室对送审材料的真实性、准确性、完整性,以及行政执法的事实、证据、法律适用、程序的合法性负责。
社会工作部对重大行政执法决定的法制审核意见负责。
附件:重大行政执法决定法制审核事项清单

